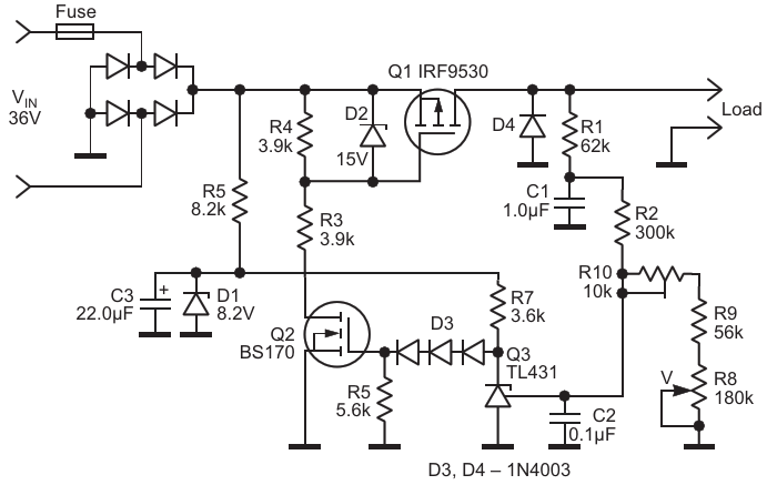
A simple regulator for heating or lighting purposes, the circuit can be used to regulate heating processes with thermal inertia such as a soldering iron, hot wire cutter, heaters, etc

AuthorsPeter Demchenko
Main DocumentArticle «An efficient and simple regulator for heating/lighting purposes»
DescriptionFigure 1
File Format / SizePDF / 14 Kb
Document LanguageEnglish

A simple regulator for heating or lighting purposes, the circuit can be used to regulate heating processes with thermal inertia such as a soldering iron, hot wire cutter, heaters, etc

Other Materials from the Main Document