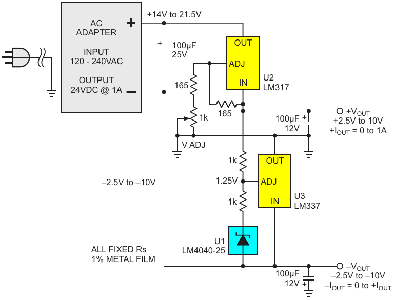
Symmetrical-output variable power supply uses single DC source with classic 3-leg regulators, one regulator (U3) operates in shunt mode as "rail-splitter"

AuthorsStephen Woodward
Main DocumentArticle «3-leg regulator in shunt mode makes variable power supply symmetrical»
DescriptionFigure 1
File Format / SizePDF / 16 Kb
Document LanguageEnglish

Symmetrical-output variable power supply uses single DC source with classic 3-leg regulators, one regulator (U3) operates in shunt mode as rail-splitter

Other Materials from the Main Document