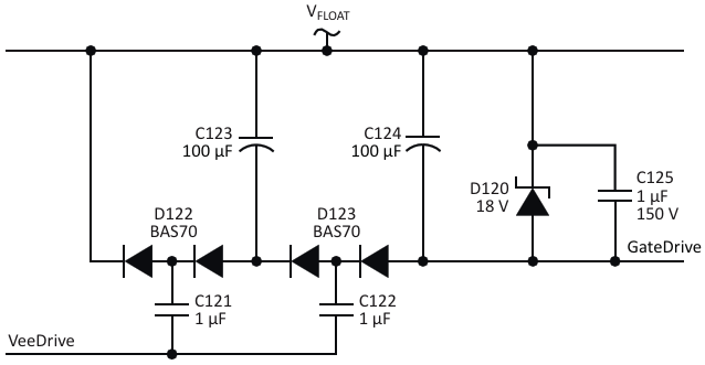
The charge pump generates a robust supply that always tracks 15 V below VFLOAT, even if that voltage is below ground. The voltage also can be placed above VFLOAT by simply reversing the diodes and the polarized capacitors

AuthorsSteven Hendrix
Main DocumentArticle «Multiple power supplies fortify high-side gate control»
DescriptionFigure 2
Pages / Page2 / 1
File Format / SizePDF / 18 Kb
Document LanguageEnglish

The charge pump generates a robust supply that always tracks 15 V below V sub FLOAT /sub , even if that voltage is below ground The voltage also can be placed above VF sub LOAT  /sub by simply reversing the diodes and the polarized capacitors

Other Materials from the Main Document