News
Articles
Biblio
Circuits
Datasheets
Sites
Devices
Prices
More
News
Articles
Biblio
Datasheets
Sites
Devices
e-Newsletter Subscription
Authors
Only-Datasheet.com
About us
For Authors
Cooperation
Advertising
Contacts
ru - Русский
Search
SubSections
Analog Design
Antique
App Notes
Arduino
Audio
Auto-Audio
Automation
Automotive
Bad Prescript
Beginners
CAD & Soft
Camcorders
Cellular
Computers &
Digital
Domestic
Games
High Voltage
Interfaces
Laser
Light
MCU Usage
Measurement
Medicine
Monitors
Music
Networks
Oscillators
PCB
Platforms
Power
RC Modeling
Radio
Robots
Satellite
Security
Solar
Supply
TV
Telephone
Theory
Tools and Tec
Video
Wind Energy
Wireless
Manufacturers
Circuits
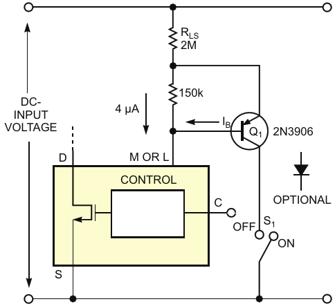
Instead of using just …
Instead of using just the external transistor to switch a TOPSwitch on or off, a simple on/off switch provides manual on/off control
Authors
Robert Buono
Main Document
Article «
Add a grounded-switch feature for TOPSwitch on/off control
»
Description
Figure 2
File Format / Size
PDF
/
13 Kb
Document Language
English
Download PDF
Other Materials from the Main Document
Article «
Add a grounded-switch feature for TOPSwitch on/off control
»
Figure 1. Adding transistor Q
R
to the L pin of a TOPSwitch switching power controller enables an on/off-control feature
Figure 2. Instead of using just the external transistor to switch a TOPSwitch on or off, a simple on/off switch provides manual on/off control
Subscribe e-Newsletter to Stay Informed on New Materials of Our Website!
Slices
Microcontrollers
e-Newsletter Subscription
Contacts
Privacy Policy
Change Privacy Settings