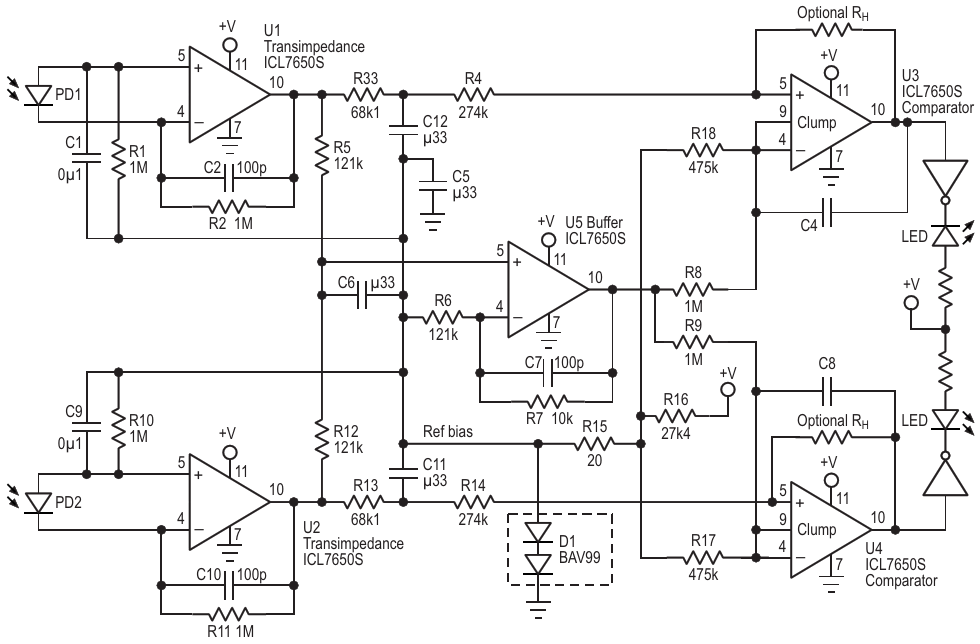
Since the optical levels need to be averaged to a DC value, the capacitors serve to remove data and test tone modulation from the detected optical signals. C2, C7, and C10 ensure op amp stability. C4 and C8 are optional to slow flicker when the comparator

AuthorsGlen Chenier
Main DocumentArticle «Analog comparator recognizes three signal relations»
DescriptionFigure 1
File Format / SizePDF / 24 Kb
Document LanguageEnglish

Since the optical levels need to be averaged to a DC value, the capacitors serve to remove data and test tone modulation from the detected optical signals C2, C7, and C10 ensure op amp stability C4 and C8 are optional to slow flicker when the comparator

Other Materials from the Main Document