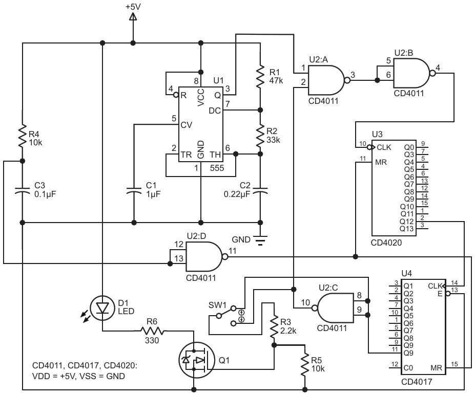
The above circuit produces an OFF delay of 30 minutes. The switch SW1 can be thrown on the other side at starting to get a 30 minute ON delay. The capacitor C2 can be changed to get various timings. The required load can be connected in place of LED D1

AuthorsJayapal Ramalingam
Main DocumentArticle «Long delay timer sans large capacitors»
DescriptionFigure 1
File Format / SizePDF / 19 Kb
Document LanguageEnglish

The above circuit produces an OFF delay of 30 minutes The switch SW1 can be thrown on the other side at starting to get a 30 minute ON delay The capacitor C2 can be changed to get various timings The required load can be connected in place of LED D1