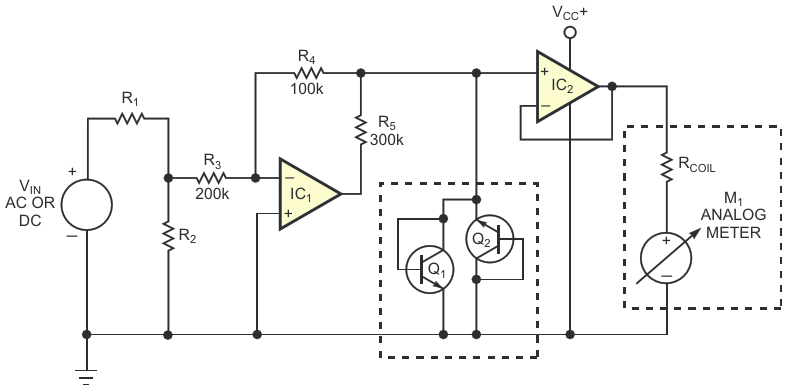
Based on rail-to-rail operational amplifier IC1, this circuit's input stage forms a diodeless, precision full-wave rectifier and enables the circuit of Figure 2 to display ac- or dc-voltage measurements on a dc meter

AuthorsAlexander Bell
Main DocumentArticle «Electromechanical damping stabilizes analog-meter readings»
DescriptionFigure 3
File Format / SizePDF / 13 Kb
Document LanguageEnglish

Based on rail-to-rail operational amplifier IC sub 1 /sub , this circuit's input stage forms a diodeless, precision full-wave rectifier and enables the circuit of Figure 2 to display ac- or dc-voltage measurements on a dc meter

Other Materials from the Main Document