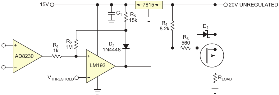
Resistor R5 and an ORing diode isolate the hysteresis circuit from the power supply and keep the switching point constant no matter how the power supply changes

AuthorsPeter Demchenko
Main DocumentArticle «Comparator directly controls power-MOSFET gate»
DescriptionFigure 2
File Format / SizePDF / 14 Kb
Document LanguageEnglish

Resistor R sub 5  /sub and an ORing diode isolate the hysteresis circuit from the power supply and keep the switching point constant no matter how the power supply changes

Other Materials from the Main Document