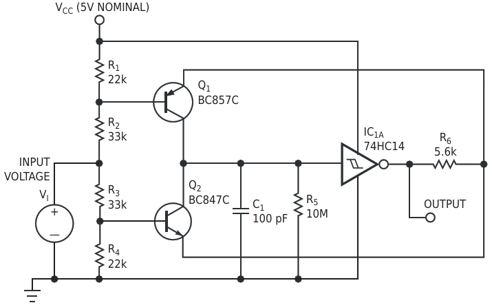
In this PWM circuit, adjusting the input voltage, VI, changes the emitter potentials of Q1 and Q2 and thus varies the charge and discharge currents of C1 so that the duty cycle of the output varies in direct lin

AuthorsAnthony Smith
Main DocumentArticle «Low-power PWM circuit is simple, inexpensive»
DescriptionFigure 1
File Format / SizePDF / 14 Kb
Document LanguageEnglish

In this PWM circuit, adjusting the input voltage, V sub I /sub , changes the emitter potentials of Q sub 1 /sub  and Q sub 2 /sub  and thus varies the charge and discharge currents of C sub 1 /sub  so that the duty cycle of the output varies in direct lin

Other Materials from the Main Document