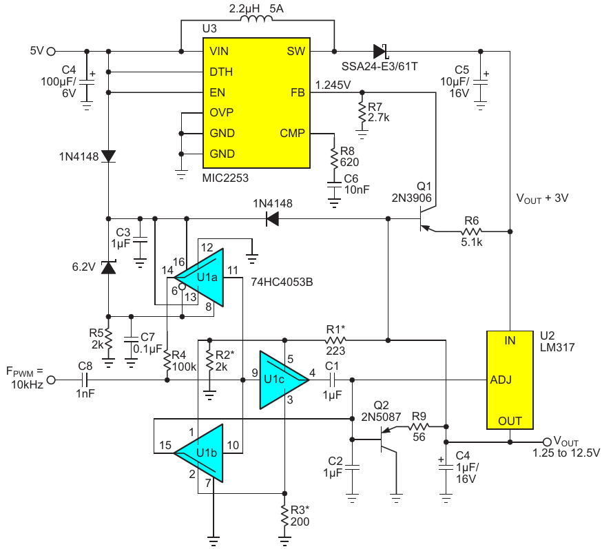
LM317 and HC4053 combine to make a PWM power DAC while Q1 forces preregulator U3 to track and maintain a constant 3 V U2 I/O headroom differential to improve efficiency

AuthorsStephen Woodward
Main DocumentArticle «Tracking preregulator boosts efficiency of PWM power DAC»
DescriptionFigure 1
File Format / SizePDF / 22 Kb
Document LanguageEnglish

LM317 and HC4053 combine to make a PWM power DAC while Q1 forces preregulator U3 to track and maintain a constant 3 V U2 I/O headroom differential to improve efficiency

Other Materials from the Main Document