Andy Mo, Linear Technology
Design Note 515
Introduction
An increasing number of applications occupy the 30 MHz to 300 MHz very high frequency (VHF) band. Television and radio broadcasting, navigation controls and amateur radios are a few examples. Modern RF component development is aimed at much higher frequency bands used for voice and data communications systems. Significant advance in circuit techniques and manufacturing processes are required to meet the demanding performance requirements of the next generation of radios. Applying these techniques to lower frequency designs can significantly improve performance.
The LTC5567 is a wideband mixer designed and optimized for performance in the 300 MHz to 4 GHz frequency band. To create very compact circuit implementations, the LTC5567 contains integrated RF and LO transformers. The Input IP3 linearity performance benchmark is an excellent 30 dBm for the LTC5567 in its specified frequency range. Going lower in frequency requires the built-in transformers to maintain this linearity as well as conversion gain. With such a high level of linearity to start from, it is worthwhile to modify the mixer circuit design and characterize the performance over lower VHF frequencies. The proof of performance is in the testing.
Impedance Match Design
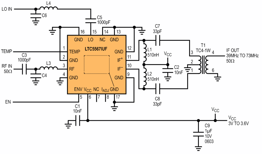
Figure 1 shows an impedance match design with the LTC5567.
![]() |
|
| Figure 1. | VHF Mixer Design. |
Table 1 shows the design values extending input port match below 300 MHz, down to 150 MHz, results are also provided.
| Table 1. | VHF Impedance Match Design Values. | ||||||||||||||||||||||||||||
|
|||||||||||||||||||||||||||||
Figure 2 shows the LTC5567 mixer gain and input IP3 versus input frequency. The mixer linearity performance improves as input frequency approaches 150 MHz. Input, LO and output port return loss measurements are shown in Figures 3, 4 and 5, respectively. The overall performance is maintained in the VHF range compared to higher input frequencies. As a result, the high IP3 and conversion gain yields maximum dynamic range when used in radio designs. Higher dynamic range minimizes adjacent channel interference, improving selectivity. Operating the LTC5567 below 150 MHz input is possible with reduced conversion gain, but not recommended, due to the internal transformer becoming lossy.
![]() |
![]() |
||
| Figure 2. | Mixer IIP3 and Gain Performance Results. |
Figure 3. | RF Input Return Loss. |
![]() |
![]() |
||
| Figure 4. | LO Input Return Loss. |
Figure 5. | IF Output Return Loss. |
Conclusion
The LTC5567 offers very high linearity performance at VHF and UHF input frequencies. High IP3 figures and P1dB in (Table 2) make it an excellent choice for high performance radio design over a wide range of frequencies.
| Table 2. | P1dB Compression Point and LO Leakage Over Input Frequency. Output Frequency = 50 MHz, HSLO. |
||||||||||||||||||||||||||||||||||||
|
|||||||||||||||||||||||||||||||||||||




