Howard Myers
EDN
Since the LED's invention more than 40 years ago, its emission efficiency has steadily increased, and, although it may surprise you, the increased conversion efficiency works in two directions. Certain bright, efficient LEDs, such as Avago Technologies HLMP-EG30-NR000, a red emitter molded in clear encapsulation, also exhibit significant photovoltaic action.
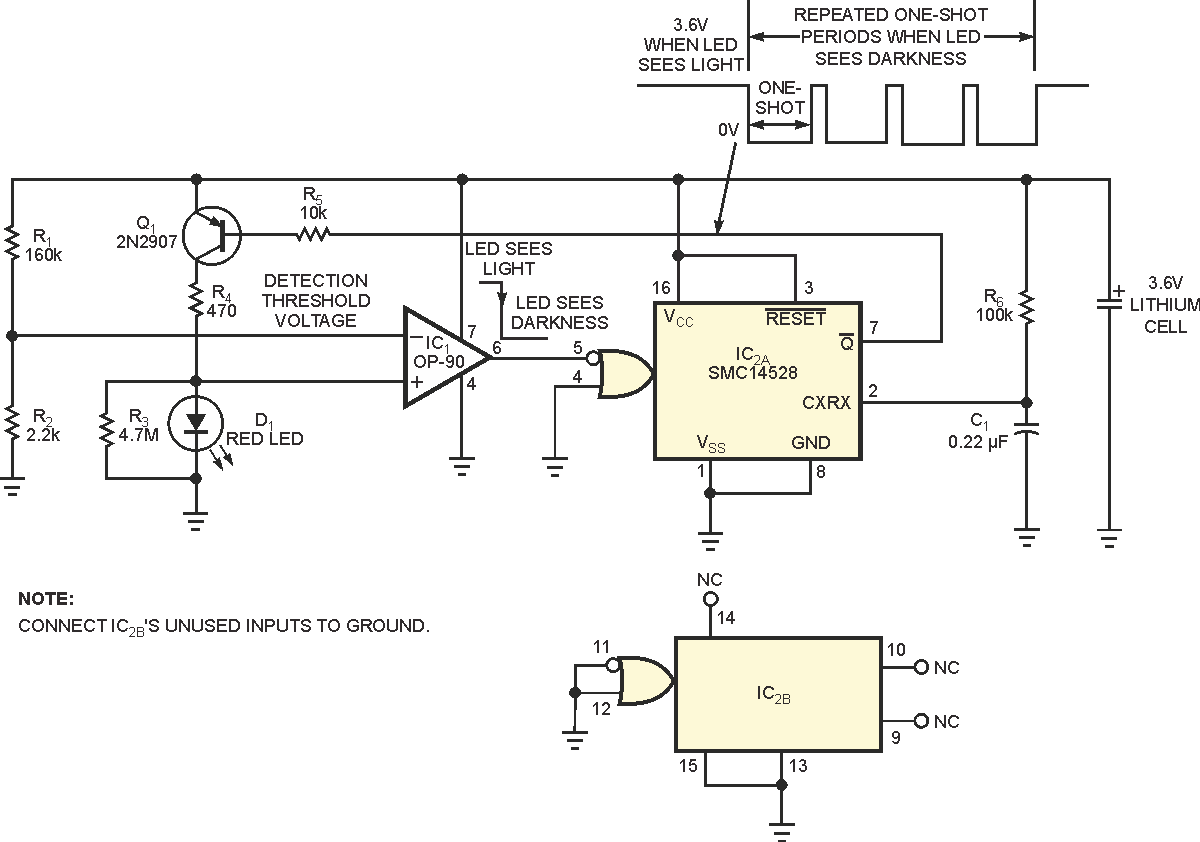
The circuit in Figure 1 shows how you can put an LED's photovoltaic characteristics to work. Using the same components, older, red LEDs also function but with lower light output in this circuit. This Design Idea circuit describes an LED that controls itself by determining whether it's on or off without the assistance of any light sensor other than its own characteristics. When you darken the LED, it turns on, and, when you illuminate it, it turns off. The circuit's main components comprise LED D1, micropower operational amplifier IC1, one-shot IC2A, and transistor switch Q1 to control current through the LED.
![]() |
||
| Figure 1. | An efficient LED forms the heart of a light-sensitive “mystery lamp” that contains no apparent photodetector. |
|
When dark, the LED produces no photovoltaic current. When moderate lighting, such as that in an office or a lab, illuminates it, it generates 50 to 100 mV into a 4.7-MΩ load resistor. Comparator op amp IC1 compares the voltage that the LED produces with a threshold reference voltage of approximately 50 mV. You can vary the circuit's sensitivity threshold by altering the values of resistors R1 and R2 in the voltage divider that connects to IC1's Pin 2.
When ambient light decreases, the LED produces less voltage, and, when the voltage falls below the 50-mV threshold, the op amp's output goes low and triggers one-shot IC2A. The one-shot turns on transistor Q1 for an interval, lighting the LED for approximately 3 msec until the one-shot's output goes low. In a darkened room, the cycle repeats at a 200-Hz rate, and the LED blinks repeatedly with short off periods. At high flash rates, the LED appears to be continuously on.
The circuit's current drain in the daylight state mainly comprises the current driving the reference-bias network:

In both day and night modes, with the LED drawing a few milliamperes when illuminated, a battery that can deliver 1 Ahr would power the circuit for a couple of months. You can reduce the current by increasing the values of R1 and R2. Given the circuit's low and intermittent current drain in a well-lighted environment, a 1-Ahr lithium cell's service life should approach its shelf life.
