Jason Seitz, Texas Instruments
EDN
In today’s industrial automation and process-control applications, sensors that measure process parameters such as pressure, temperature, toxic gas, and pH are abundant. These sensors make industrial processing safer, more efficient, and less costly. However, each sensor type has its own set of unique characteristics, resulting in various and complex design challenges. Interfacing with these sensors to faithfully obtain an accurate measurement is of utmost importance. In this article, we look at these sensor types, review their associated challenges, and explain the solutions required in order to develop accurate measurement systems.
One of the most popular measurements in industrial processes is temperature. Temperature can be measured by a variety of sensor types including thermocouples, resistance-temperature detectors (RTDs), and thermistors, to name a few. To measure the largest temperature range, a system designer often uses a thermocouple.
For example, a Type C thermocouple has a measurement temperature range between zero and 2320°C. Thermocouples principle of operation is based on the Seebeeck effect where, if two dissimilar metals are placed together, a voltage is produced that is proportional to the temperature at the junction. Thermocouples are bipolar devices that produce a positive or negative voltage, depending on the sensing or “hot” junction temperature relative to the reference or “cold” junction temperature. First, a bias to the thermocouple is needed so it won’t rail against ground in a single-supply system. Next, measure the cold junction temperature to obtain the temperature being measured. Cold junction temperature can be measured with an IC temperature sensor, like the LM94022. One drawback to thermocouples when compared to other temperature sensors is limited accuracy, typically worse than ±1°C.
If the system requires greater precision over a reduced temperature range, say less than 660°C, a designer can implement the measurement with an RTD, which can be as accurate to below ±1°C. RTDs are resistive elements whose resistance depends on the ambient temperature they are placed in. They come in two-, three-, and four-wire configurations. Increasing the number of wires increases accuracy. RTDs require an excitation in the form of a current source. Current source values often are 100 µA to 1 mA to handle PT100 (100 Ohm at 0°C), and PT1000 RTDs (1000 Ohm at 0°C).
For accuracy up to ±0.1°C, with the tradeoff of an even smaller temperature range (less than 100°C), thermistors can be used. Similar to RTDs, thermistors’ resistance also change with temperature. Thermistors typically are connected in a resistor divider configuration where the other resistor in the divider is the same as the nominal value (value at room temperature, 25°C) of the thermistor. One end of the thermistor is connected to the supply voltage and the other end is connected to the other resistor, which in-turn is connected to ground (Figure 1). To determine temperature, measure the voltage at the divider’s center point. You would expect +V/2 at 25°C. Any deviations from this you can calculate the thermistor’s resistance and use a look-up table to determine the ambient temperature being measured.
![]() |
|
| Figure 1. A thermistor circuit is shown with one end connected to the supply voltage and the other to the other resistor and the ground. | |
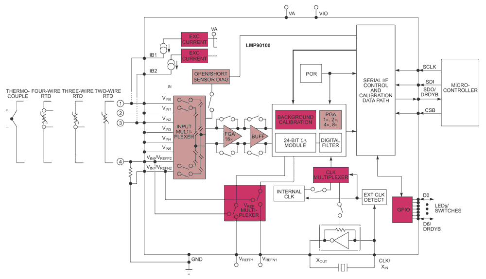
In summary, temperature sensors need bias (voltage or current). When it comes to thermocouples, cold junction compensation is needed. TI offers a complete solution to these requirements. The LMP90100 is a 24-bit sensor AFE system with four differential or seven single-ended inputs, with two matched programmable current sources, and continuous background calibration (Figure 2). The LMP90100 is an integrated configurable chip perfect for addressing the various design challenges associated with temperature sensors.
|
|
| Figure 2. The LMP90100 24- bit configurable sensor AFE addresses a variety of design challenges inherent with temperature sensors. | |
Strain-gauges and load cells that utilize the Wheatstone bridge circuit are popular implementations for measuring pressure, force, and weight. Any strain or stress on the gauge causes a resistance change and subsequent voltage differential change on the sensor output (Figure 3). The voltages that come out of these sensors are low, typically in the mV range. To make the most accurate measurements, amplify this small voltage up to the data converter’s full dynamic range. To allow interfacing with multiple sensors as well as optimum flexibility, use a programmable gain amplifier (PGA) stage. This stage should have low noise, low offset, and low-offset drift to ensure best system performance.
![]() |
|
| Figure 3. A Wheatstone-bridge circuit is shown. Any strain or stress on the gauge causes a resistance change and subsequent voltage differential change on the sensor output. | |
These types of sensors also require excitation in the form of a bias voltage. A common failure mode for pressure sensors is incorrect measurements due to opens or shorts in the bridge. Even harder to detect are out-of-range signals caused by sensor damage or degradation over time. A way to catch all of these failure modes is by incorporating a diagnostic circuit. This circuit injects a small current, sometimes referred to as “burnout” current, into the resistor ladder of the Wheatstone bridge and then measures the resulting voltages produced. For example, if the bridge outputs are at the same potential (V+/2), is it because there is no pressure on the gauge? Or because you have a failure in the system that is shorting the outputs? This can be answered by injecting current into one of the differential outputs and measuring the differential voltage between the outputs. In normal operation the differential voltage will be the voltage drop across the resistors in the bridge. However, if there is indeed a short there will be little or no voltage drop.
In short, Wheatstone bridge sensors require an excitation voltage, low noise/offset PGA, and diagnostics. The LMP90100 also mates well with these types of sensors. Its continuous background sensor diagnostics allow detection of open circuit, short circuit, and out-of-range signals. By injecting burnout currents into a channel after it has undergone a conversion, it avoids burnout current injection from interfering with the channel’s conversion result. Diagnostics provide continuous noninvasive failure detection, aid in root cause analysis, and minimize system down time.
Electrochemical cells typically are used to measure a wide variety of toxic and non-toxic gases such as carbon monoxide, oxygen, and hydrogen. They are based on the principals of chemical oxidation and reduction, and produce a current in proportion to the measured gas. Most cells are made up of three electrodes: working (WE), counter (CE), and reference electrodes (RE). The WE oxidizes or reduces the target gas and produces a current proportional to the gas concentration. The CE balances the generated current and the RE maintains the working electrode potential to ensure proper region of operation. Electrochemical cells are intended to interface with a potentiostat circuit. This potentiostat circuit provides current (and biasing, if required) to the CE. It maintains the WE at the same potential as the RE, and converts the output current from the WE into a voltage using a transimpedance amplifier (TIA).
Electrochemical sensors, like many sensors, have a dependence on temperature. To enable the best performance, measure the cell’s temperature. Make appropriate temperature corrections based on that cell’s performance vs. temperature plots, which can be found in the datasheet.
The sensor, gas type, and gas concentration level dictate how much current will be output at the sensor’s working electrode. To handle this variability, use a TIA with adjustable gain. Currents in the level between one to hundreds of uA are possible, so having a TIA gain in the one to hundreds of kOhm range is sufficient.
Different sensors require different biasing, or for some a zero bias. Be aware of these requirements so the current produced by the sensor meets specifications. Whether the cell goes through an oxidation (CO) or reduction (NO2) reaction to the measured gas determines if the cell produces a current into or out of the WE, respectively. The voltage at the TIA’s non-inverting pin should be level-shifted appropriately to ensure maximum gain without saturating the amplifier’s output in single-supply systems. For example, the TIA produces an output voltage governed by this equation:
VOUT = –IIN × RFEEDBACK,
where IIN is current going towards the TIA across the feedback resistor. If the current into the TIA is positive (reduction reaction), VOUT will be negative in reference to the non-inverting pin voltage. That voltage should be raised to avoid railing the output to the negative supply.
Basically, it is essential that electrochemical cells have temperature correction and a potentiostat circuit that provides current sinking/sourcing, voltage biasing, current-to-voltage conversion, and level-shifting. For example, the LMP91000, a configurable AFE potentiostat, is part of the sensor AFE family and satisfies these functions. It contains a complete potentiostat circuit with sink and source capability along with programmable TIA gain, electrochemical cell bias, and internal zero voltage. Moreover, this sensor AFE contains an integrated temperature sensor and comes in a small 14-pin, 4-mm2 package which allows positioning the device directly under the electrochemical cell for accurate temperature compensation and improved noise performance.
Not all gases can be accurately measured with an electrochemical cell. An alternative is to use nondispersive infrared (NDIR) technology, a type of IR spectroscopy. IR spectroscopy is based on the principle that most gas molecules absorb IR light (absorption occurs at a specific wavelength). The amount of light absorbed is proportional to the gas concentration. Specifically, NDIR passes all IR light through the gas sample and uses an optical filter to isolate the wavelength of interest. Typically, a thermopile with a built-in filter is used to detect the amount of a specific gas. For instance, since CO2 has a strong absorbance at a wavelength of 4.26 µm, a band-pass filter is used to remove all light outside of this wavelength. Along with CO2 and alcohol detection, NDIR gas sensors also can be used to detect green house gases and refrigerants such as Freon.
A major obstacle with NDIR systems is how to accurately determine, over time, if changes in the light transmitted to the detector is actually due to absorption from gas rather than deterioration of the light source or chamber contamination. Calibration is possible at the beginning of the NDIR system operation, however, to combat light source deterioration and chamber contamination over time, ongoing calibration is required. This can be expensive and time-consuming and is just not feasible in long-term field operation. One way to solve this problem is to employ a reference channel into your system. This reference channel contains a detector that measures the light source in range where no absorption occurs. Gas concentration now is determined by the ratio of the two transmitted light quantities. Any errors due to the light source deviating is now cancelled out. This deviation results in long-term drift, which occurs over large periods of time. Hence, the requirement to simultaneously sample both the reference and active channel simultaneously is not required. You can use an input multiplexer (MUX) to switch between the two channels, reducing system cost and complexity, while maintaining accuracy.
Thermopiles used as IR detectors in NDIR systems produce a voltage based on the amount of incident light they receive in Watts. The measured gas type, its absorption coefficient, and the gas concentration range all impact the amount of incident light on the thermopile detector. This results in thermopile output voltages, typically in the range of tens of µV. Therefore, you need to design supporting electronics with the ability to amplify the thermopile output voltage with different gains. This can be handled by an analog front-end (AFE) with a built-in PGA. Gain settings in the range of hundreds-to-thousands of V/V are required to amplify the small thermopile signal to the system’s full scale analog-to-digital converter (ADC), and achieve maximum system accuracy.
Another factor in NDIR system design is knowing how to handle the significant offset voltages associated with thermopile sensors. The thermopile is expected to have an offset component larger (up to 1 mV) than the actual signal, which limits the system’s dynamic range. A way to minimize this problem is to integrate offset compensation into the system’s electronics. One solution is to use a digital-to-analog converter (DAC) to compensate for the measured offset. The system microcontroller (µC) can capture the level of offset and remove the offset by programming the DAC to shift the output towards the negative rail, zero scale. This solution utilizes the ADC’s complete dynamic range, minimizing ADC resolution requirements.
Also, due to the thermopile’s offset voltage, you need to bias the thermopile above ground. You can do this with a common-mode generator, which applies a common-mode voltage to the sensor. This level-shifts the thermopile sensor signal away from the negative rail, allowing for accurate sensing in the presence of sensor offset voltages.
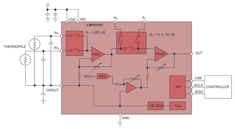
Again, NDIR systems need a reference channel, adjustable amplification, offset compensation, and biasing. This all can be handled by the LMP91051, configurable sensor AFE for NDIR sensing applications (Figure 4). It has a dual-channel input to support an active and reference channel, a PGA, adjustable offset cancellation DAC, and common-mode generator. The LMP91051’s ability to integrate these important NDIR system blocks reduces design time, board space, power, and cost.
![]() |
|
| Figure 4. The level of integration provided by the LMP91051 configurable sensor AFE for NDIR sensing reduces design time, board space, power, and cost. |
|
A pH electrode measures hydrogen ion (H+) activity and produces an electrical potential or voltage. The pH electrode operates on the principle that an electric potential develops when two liquids of different pH come into contact at opposite sides of a thin glass membrane. These pH electrodes use the same principle to measure pH in a variety of applications including water treatment, chemical processing, medical instrumentation, and environmental test systems.
The pH electrode is a passive sensor, which means no excitation source (voltage or current) is required. However, it’s a bipolar sensor whose output can swing above and below the reference point. Therefore, in a single-supply system, the sensor needs to be referenced to a common-mode voltage (often half-supply) to prevent it from railing to ground.
The source impedance of a pH electrode is very high because the thin glass bulb has a large resistance, typically in the range of 10 MOhm to 1000 MOhm. This means that the electrode can be monitored only by a high-impedance measurement circuit. Furthermore, the circuit should have low-input bias current since even the smallest current injected into the high-impedance electrode creates a significant offset voltage and introduces measurement error into the system. Also, it is possible that current drawn from the pH electrode, while the system is shutdown, can degrade the sensor over time. Therefore, it is important to keep the input bias current low, even when power is not supplied to the measurement circuit.
![]() |
|
| Figure 5. A pH electrode produces a voltage output that is linearly dependent upon the solution’s pH being measured. | |
The pH electrode produces a voltage output that is linearly dependent upon the solution’s pH being measured. The transfer function and pH scale in Figures 5 and 6 show that as the solution’s pH increases, the voltage produced by the pH-measuring electrode decreases. Note that a pH electrode’s sensitivity varies over temperature. Looking at the pH electrode transfer function shows that the sensitivity linearly increases with temperature. Due to this behavior, it is critical to know the solution’s temperature being measured and compensate the measurement accordingly.
![]() |
|
| Figure 6. As the pH increases, the voltage produced by the pH-measuring electrode decreases. |
|
In the end, pH sensors require a high-impedance, low-input bias current interface, common-mode voltage, and temperature compensation ability. The LMP91200 sensor AFE for chemical sensing addresses these functions (Figure 7). You can interface easily with RTDs with its programmable current source. Temperature measurement accuracy is further enhanced with the multi-step temperature measurement feature, which removes error in the temperature signal path. The device’s input bias current is in the range of only tens of fA at 25°C, minimizing error when connecting to a high-impedance pH electrode. Finally, the bias current is just hundreds of fA when the device is powered off, minimizing electrode degradation due to current draw over time.
![]() |
|
| Figure 7. The LMP91200 configurable sensor AFE for chemical sensing addresses the need for high impedance, a low-input bias current interface, common-mode voltage, and temperature compensation. | |
We discussed some of the most popular design challenges associated with industrial sensors. These challenges include the need for excitation, gain, temperature compensation, offset cancellation, current-to-voltage conversion, high-impedance interface, and diagnostics. Using an appropriate AFE improves measurement accuracy while reducing design complexity.
A variety of configurable and easy-to-use sensor AFE solutions are available. At TI, these devices are coupled with an online design tool, WEBENCH Sensor AFE Designer. This design tool enables system designers to develop high-performance integrated sensor systems while reducing time-to-market.
References
- «Designing CO2 and alcohol-sensing applications,» Jason Seitz, ECN, April 2012.
- «Designing with pH electrodes,» Application Note (AN-1852), Jason Seitz, TI, October 2008.
- «Designing with thermocouples,» Application Note (AN-1952), Jason Seitz, TI, March 2009.
- «Detect faults between a sensor and amplifier,» Mike Stout, Electronic Design, December 2010. Download these datasheets: LMP90100 and Family, LMP91000/2, LMP91050/1, LMP91200






