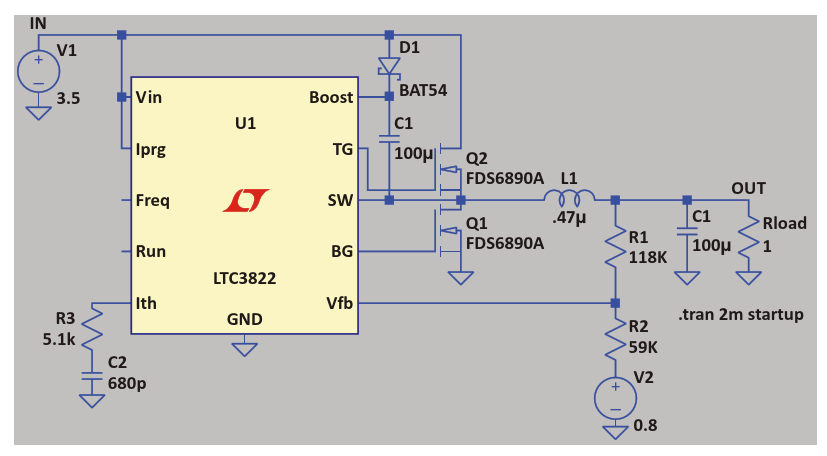
A simulation tool such as LTspice from Analog Devices can be used for initial testing of the circuit to verify that the configuration will work with these components (in principle)

AuthorsFrederik Dostal
Main DocumentArticle «Generate Sub-1-Volt Rails Using Standard Regulators»
DescriptionFigure 3
File Format / SizePDF / 41 Kb
Document LanguageEnglish

A simulation tool such as LTspice from Analog Devices can be used for initial testing of the circuit to verify that the configuration will work with these components (in principle)

Other Materials from the Main Document