News
Articles
Biblio
Circuits
Datasheets
Sites
Devices
Prices
More
News
Articles
Biblio
Datasheets
Sites
Devices
e-Newsletter Subscription
Authors
Only-Datasheet.com
About us
For Authors
Cooperation
Advertising
Contacts
ru - Русский
Search
SubSections
El.Components
ADC, DAC
Amplifiers
Capacitors
Cellular
Discretes
Drivers
El.Comp.Tech.
Interfaces
Logic
MCU
MEMS
Memory
Optoelectron.
Processors
Program.Logic
RF
Sensors
Supply
Wireless
El.Engineer.
Adv. Tech
Analog Design
Antique
App Notes
Arduino
Audio
Automation
Automotive
Beginners
CAD & Soft
Camcorders
Computers &
Digital
Domestic
Games
High Voltage
Interfaces
Laser
Light
MCU Usage
Measurement
Medicine
Monitors
Networks
Oscillators
PCB
Platforms
Power
RC Modeling
Radio
Robots
Satellite
Security
Solar
Supply
TV
Telephone
Theory
Tools and Tec
Video
Wind Energy
Wireless
Consumer Tech
Audio
Climate Tech
Communic.
Computers &
Future Tech
Manufacturers
Articles
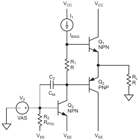
The directly-coupled output's lower …
The directly-coupled output's lower cut-off frequency is not limited by the output
Authors
Federico Coppede
Main Document
Article «
Temperature drift compensation for audio power amplifiers
»
Description
Figure 2
File Format / Size
PDF
/
9 Kb
Document Language
English
Download PDF
Other Materials from the Main Document
Article «
Temperature drift compensation for audio power amplifiers
»
Figure 1. The capacitor-coupled output's cut-off low frequency is determined by the load, the capacitor C
C
, and the output network
Figure 2. The directly-coupled output's lower cut-off frequency is not limited by the output
Figure 3. Here is a simple model of the amplifier
Figure 4. This simplified model of a VAS and driver will provide us with valuable insights about the output DC offset
Figure 5. This is a first-order real-world implementation of the circuit
Figure 8. Here we can see the output voltage drift with (red line) and without (blue line) the thermistor connected
Subscribe e-Newsletter to Stay Informed on New Materials of Our Website!
Slices
Microcontrollers
e-Newsletter Subscription
Contacts
Privacy Policy
Change Privacy Settings