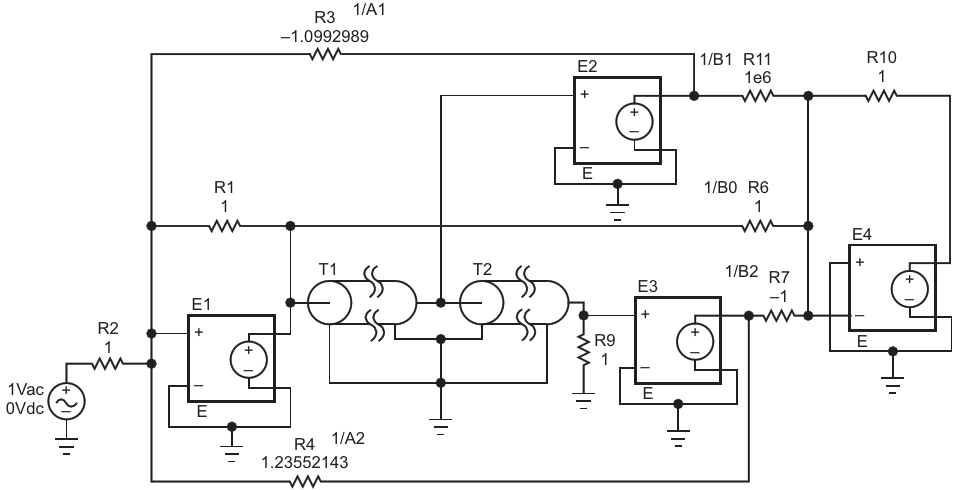
In the PSpice circuit, the VCVSs (voltage-controlled voltage sources), E1 and E2, simulate voltage followers, and VCVSs E3 and E4 and the resistors that connect to them simulate summers

AuthorsDavid Báez-López
Main DocumentArticle «Transmission lines simulate digital filters in PSpice»
DescriptionFigure 2
File Format / SizePDF / 15 Kb
Document LanguageEnglish

In the PSpice circuit, the VCVSs (voltage-controlled voltage sources), E1 and E2, simulate voltage followers, and VCVSs E3 and E4 and the resistors that connect to them simulate summers

Other Materials from the Main Document