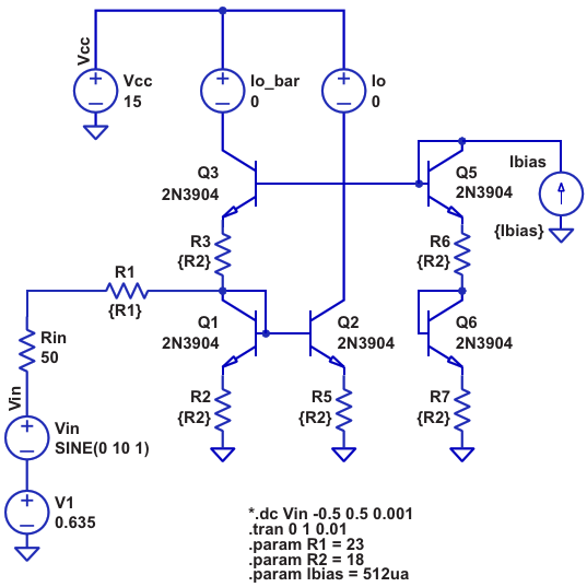
A high dynamic range amplifier with additional resistors to help balance the input impedance variations over large input signal swings while still maintaining an equal collector current bias for each device as determined by IBIAS

AuthorsMichael Wyatt
Main DocumentArticle «Single-supply single-ended input to pseudo class A/B differential output amp»
DescriptionFigure 6
File Format / SizePDF / 19 Kb
Document LanguageEnglish

A high dynamic range amplifier with additional resistors to help balance the input impedance variations over large input signal swings while still maintaining an equal collector current bias for each device as determined by I sub BIAS /sub

Other Materials from the Main Document