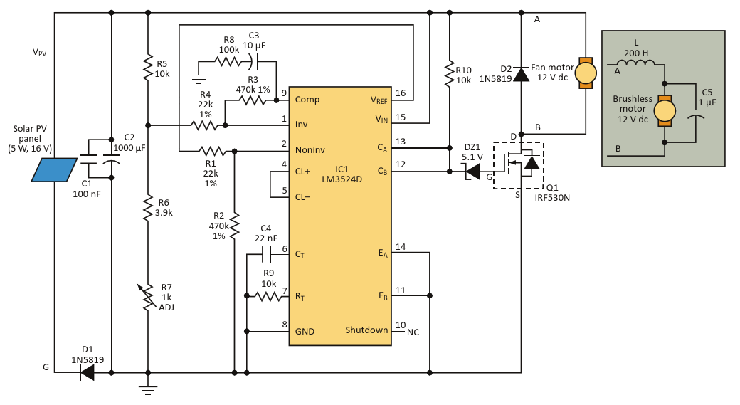
A regulating pulse-width modulator chip that regulates the input voltage rather than the output voltage is the core of the maximum power tracker implementation

AuthorsAbhijeet Deshpande
Main DocumentArticle «Maximum Power Point Tracker Optimizes Solar Fan Drive»
DescriptionFigure 3
File Format / SizePDF / 37 Kb
Document LanguageEnglish

A regulating pulse-width modulator chip that regulates the input voltage rather than the output voltage is the core of the maximum power tracker implementation

Other Materials from the Main Document