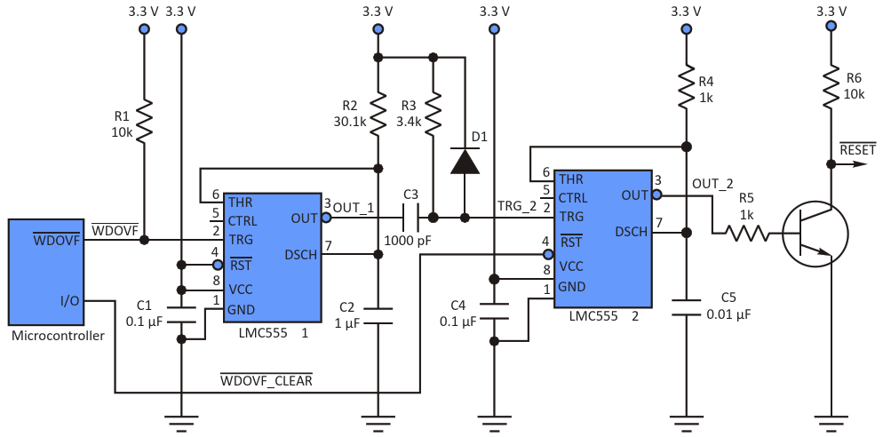
The first LMC555 detects the watchdog-overflow trigger from the microcontroller and provides a delay. The second LMC555 allows the firmware to disable the impending hardware reset

AuthorsKen Turocy
Main DocumentArticle «LMC555 Timers Delay Hardware Reset To Collect Debug Data»
DescriptionFigure 1
File Format / SizePDF / 37 Kb
Document LanguageEnglish

The first LMC555 detects the watchdog-overflow trigger from the microcontroller and provides a delay The second LMC555 allows the firmware to disable the impending hardware reset

Other Materials from the Main Document