News
Articles
Biblio
Circuits
Datasheets
Sites
Devices
Prices
More
News
Articles
Biblio
Datasheets
Sites
Devices
e-Newsletter Subscription
Authors
Only-Datasheet.com
About us
For Authors
Cooperation
Advertising
Contacts
ru - Русский
Search
SubSections
Analog Design
Antique
App Notes
Arduino
Audio
Auto-Audio
Automation
Automotive
Bad Prescript
Beginners
CAD & Soft
Camcorders
Cellular
Computers &
Digital
Domestic
Games
High Voltage
Interfaces
Laser
Light
MCU Usage
Measurement
Medicine
Monitors
Music
Networks
Oscillators
PCB
Platforms
Power
RC Modeling
Radio
Robots
Satellite
Security
Solar
Supply
TV
Telephone
Theory
Tools and Tec
Video
Wind Energy
Wireless
Manufacturers
Circuits
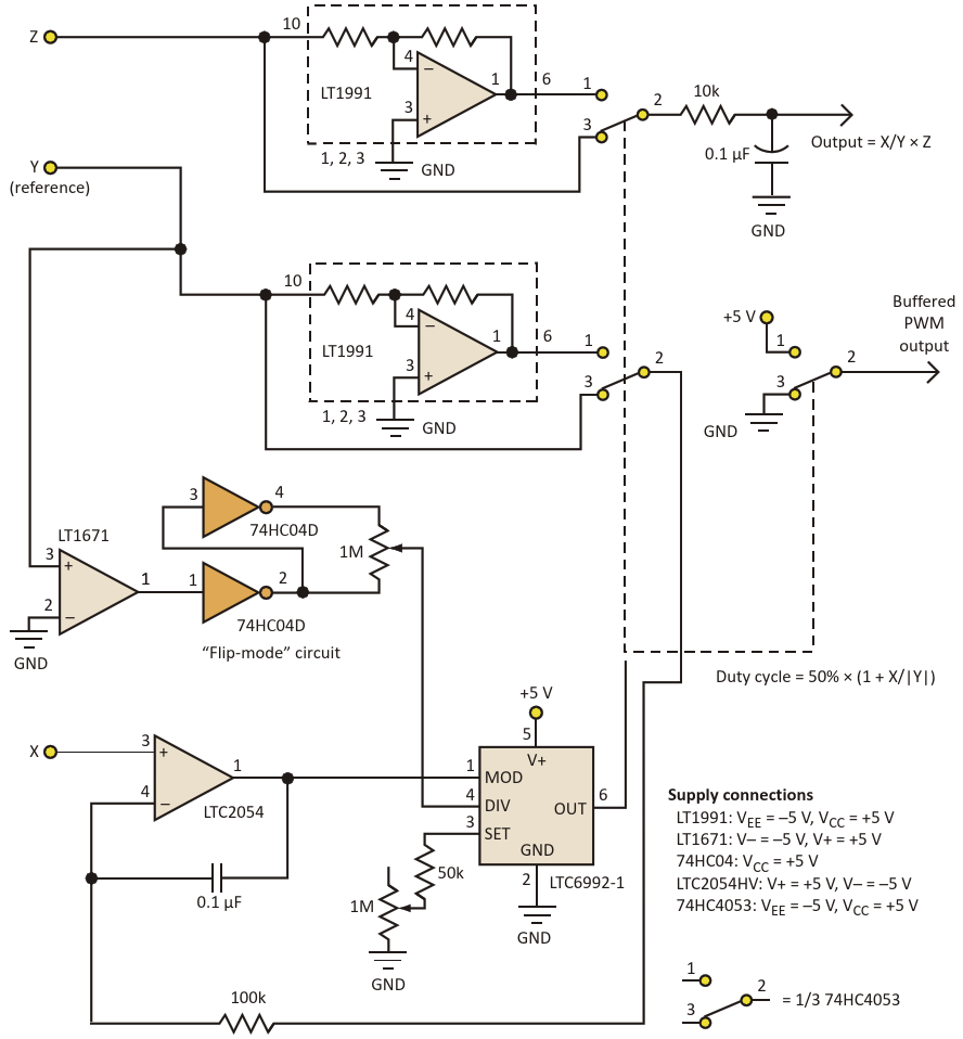
This enhancement to the …
This enhancement to the circuit of Figure 1 extends the analog multiplication/division to all four analog signal quadrants
Authors
Mark Thoren
Main Document
Article «
PWM-Based Analog Calculator Provides Four-Quadrant Multiplication, Division
»
Description
Figure 2
File Format / Size
PDF
/
108 Kb
Document Language
English
Download PDF
Other Materials from the Main Document
Article «
PWM-Based Analog Calculator Provides Four-Quadrant Multiplication, Division
»
Figure 1. This basic linearized PWM generator, without an external feedback mechanism, can still provide accuracy of 0.1%
Figure 2. This enhancement to the circuit of Figure 1 extends the analog multiplication/division to all four analog signal quadrants
Figure 3. This plot of absolute error shows better than 0.1% for large values of Y
Subscribe e-Newsletter to Stay Informed on New Materials of Our Website!
Slices
Microcontrollers
e-Newsletter Subscription
Contacts
Privacy Policy
Change Privacy Settings