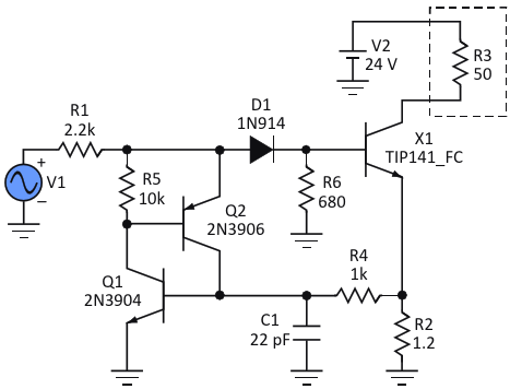
This pulse-by-pulse, current-limited circuit uses a PWM signal to drive a resistive heater element, providing heat output that's directly and linearly proportional to the drive signal's duty cycle

AuthorsJames Henden
Main DocumentArticle «Drive a resistive heater element without adding noise to the system»
DescriptionFigure 1
File Format / SizePDF / 19 Kb
Document LanguageEnglish

This pulse-by-pulse, current-limited circuit uses a PWM signal to drive a resistive heater element, providing heat output that's directly and linearly proportional to the drive signal's duty cycle

Other Materials from the Main Document