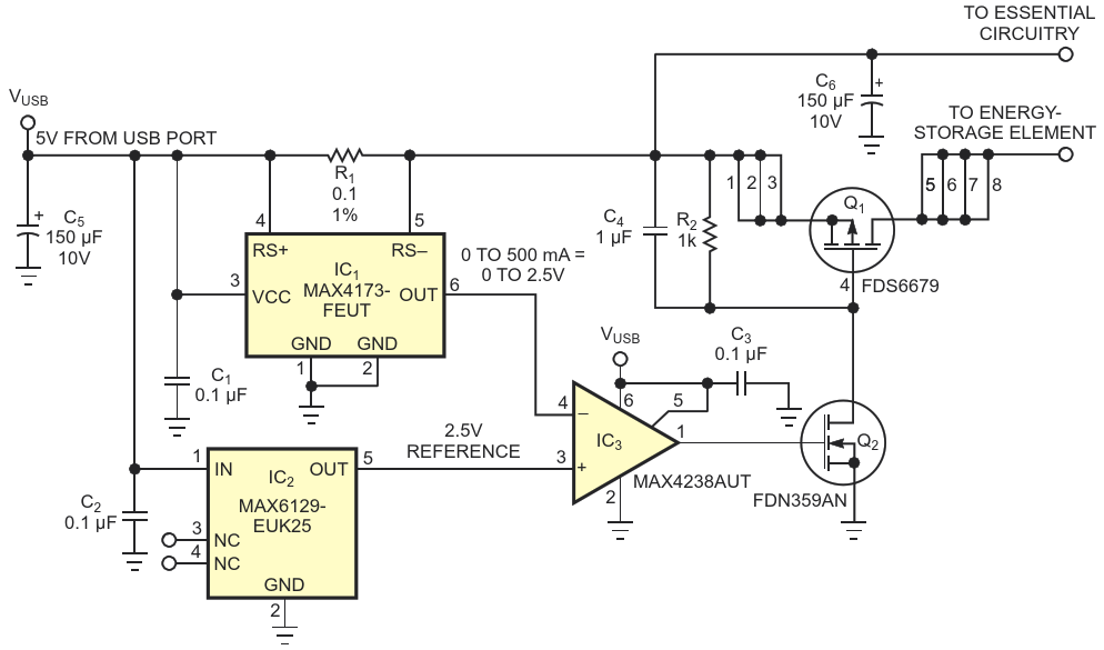
This circuit continuously monitors the total current drawn from the USB port and dynamically adjusts the storage-element current to avoid exceeding the port's maximum output capability

AuthorsDonald Schelle
Main DocumentArticle «Dynamic siphon steals current from USB port»
DescriptionFigure 2
File Format / SizePDF / 28 Kb
Document LanguageEnglish

This circuit continuously monitors the total current drawn from the USB port and dynamically adjusts the storage-element current to avoid exceeding the port's maximum output capability

Other Materials from the Main Document