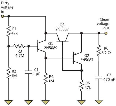
The ripple-eater design, essentially a filter with a follower, rejects as much as 40 dB in ripple and continues operating even as the supply voltage drops to low levels

AuthorsBill Morong
Main DocumentArticle «Simple Super Ripple-Eater Also Cleans Battery-Based Supply»
DescriptionFigure 1
File Format / SizePDF / 29 Kb
Document LanguageEnglish

The ripple-eater design, essentially a filter with a follower, rejects as much as 40 dB in ripple and continues operating even as the supply voltage drops to low levels

Other Materials from the Main Document