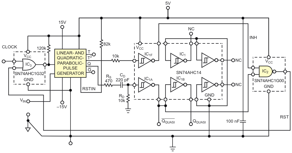
A low-to-high transition at the clock input triggers the monostable. The width of the generated pulse at the complementary Q and /Q outputs is a mathematically defined nonlinear function of the analog input voltage of 0 to 3 V

AuthorsMarián Štofka
Main DocumentArticle «Generate a pulse width that is inversely proportional to the square root of an analog voltage»
DescriptionFigure 1
File Format / SizePDF / 65 Kb
Document LanguageEnglish

A low-to-high transition at the clock input triggers the monostable The width of the generated pulse at the complementary Q and /Q outputs is a mathematically defined nonlinear function of the analog input voltage of 0 to 3 V

Other Materials from the Main Document