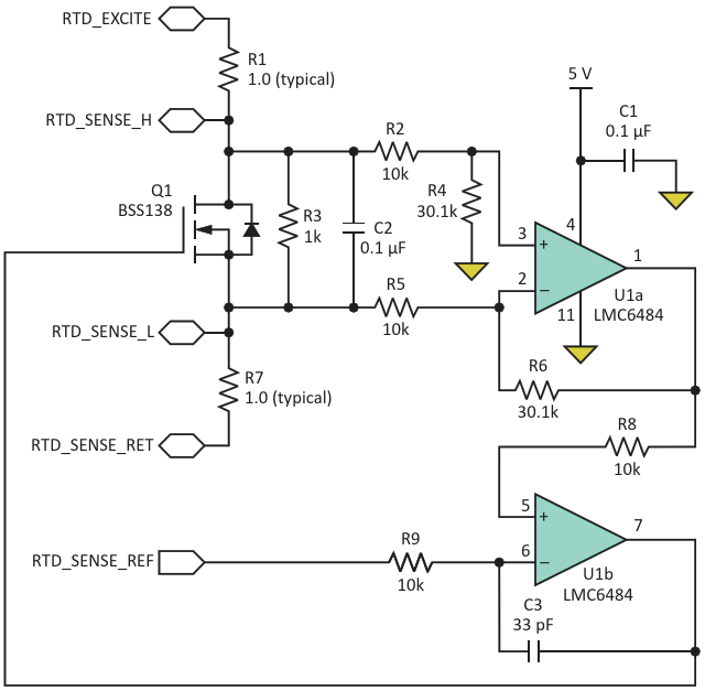
In the RTD emulator, Q1 (an N-channel logic-level enhancement-mode FET) is the active component that provides the controllable voltage to emulate the RTD

AuthorsVardan Antonyan
Main DocumentArticle «Active Emulator Supports Multiple RTD Wiring, Sense Configurations»
DescriptionFigure 3
File Format / SizePDF / 29 Kb
Document LanguageEnglish

In the RTD emulator, Q1 (an N-channel logic-level enhancement-mode FET) is the active component that provides the controllable voltage to emulate the RTD

Other Materials from the Main Document