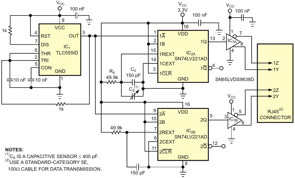
This compact capacitive-sensor-interface-circuit design permits great flexibility; you can easily integrate it into a miniature sensor head near the measurement point

AuthorsJiaqi Shen, Xiaoshu Cai
Main DocumentArticle «Precision Capacitive-Sensor Interface Suits Miniature Instruments»
DescriptionFigure 1
File Format / SizePDF / 34 Kb
Document LanguageEnglish

This compact capacitive-sensor-interface-circuit design permits great flexibility; you can easily integrate it into a miniature sensor head near the measurement point

Other Materials from the Main Document