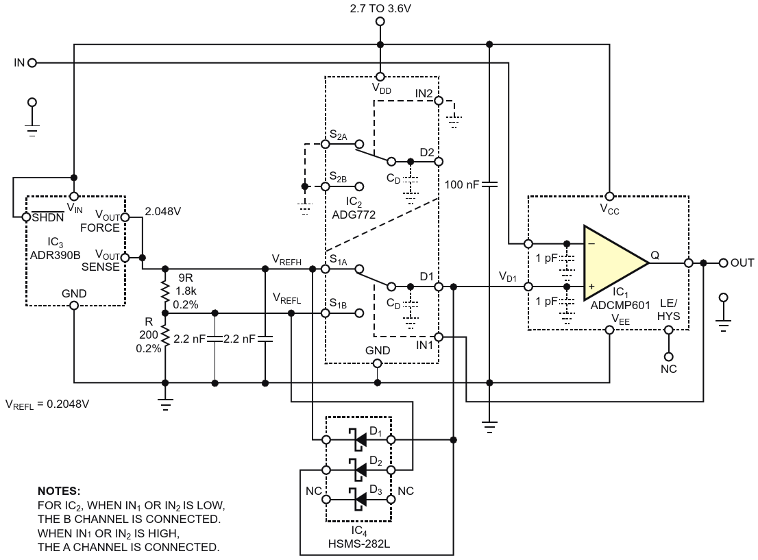
Schottky barrier diode D1 damps positive voltage spikes that occur at the noninverting input of comparator IC1 shortly after the high-to-low transition of the output voltage. Diode D2 clamps the negative excursion of the r

AuthorsMarián Štofka
Main DocumentArticle «Schottky diodes improve comparator's transient response»
DescriptionFigure 2
File Format / SizePDF / 77 Kb
Document LanguageEnglish

Schottky barrier diode D sub 1  /sub damps positive voltage spikes that occur at the noninverting input of comparator IC sub 1  /sub shortly after the high-to-low transition of the output voltage Diode D sub 2 /sub  clamps the negative excursion of the r

Other Materials from the Main Document