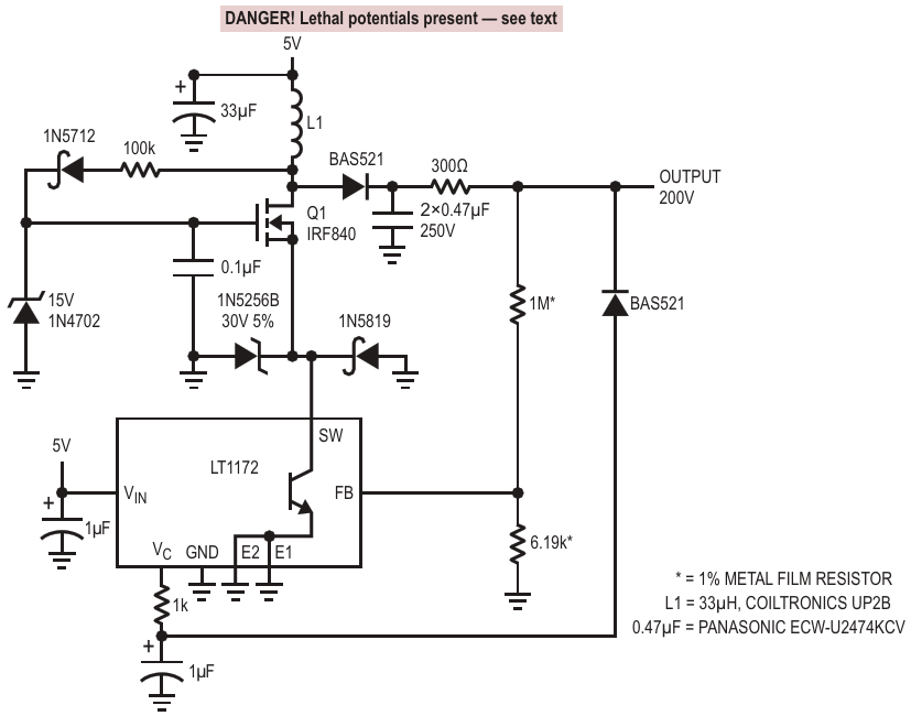
5 V to 200 V output converter for APD bias. Cascoded Q1 switches high voltage, allowing low voltage regulator to control output. Diode clamps protect regulator from transient events; 100k path bootstraps Q1's gate drive from L1's flyback events. Output co

AuthorsJim Williams
Main DocumentArticle «5 V to 200 V Converter for APD Bias»
DescriptionFigure 1
File Format / SizePDF / 24 Kb
Document LanguageEnglish

5 V to 200 V output converter for APD bias Cascoded Q1 switches high voltage, allowing low voltage regulator to control output Diode clamps protect regulator from transient events; 100k path bootstraps Q1's gate drive from L1's flyback events Output co