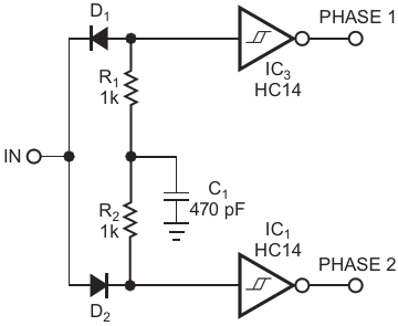
Each Schmitt trigger inverter is driven during one half-cycle through a diode. The RC delay occurs during the alternate half-cycle. Equal-value resistors R1 and R2 serve alternatively as delay elements and gate-coupling resistors

AuthorsKen Herrick
Main DocumentArticle «Circuit precludes common-mode conduction»
DescriptionFigure 1
File Format / SizePDF / 10 Kb
Document LanguageEnglish

Each Schmitt trigger inverter is driven during one half-cycle through a diode The RC delay occurs during the alternate half-cycle Equal-value resistors R sub 1  /sub and R sub 2 /sub  serve alternatively as delay elements and gate-coupling resistors

Other Materials from the Main Document