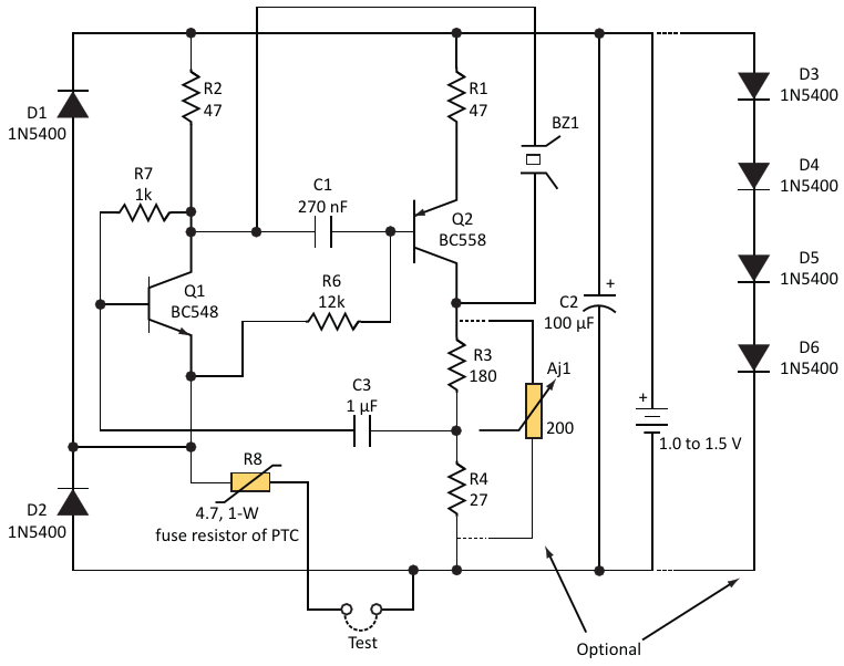
Though relatively simple, this tester circuit outperforms many multimeters and sounders as a continuity tester. It's also inexpensive to build and operate

AuthorsLouis Vlemincq
Main DocumentArticle «"Ultimate" continuity tester hides many tricks up its sleeve»
DescriptionFigure 1
File Format / SizePDF / 25 Kb
Document LanguageEnglish

Though relatively simple, this tester circuit outperforms many multimeters and sounders as a continuity tester It's also inexpensive to build and operate

Other Materials from the Main Document