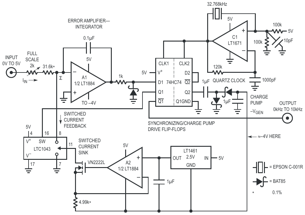
5 V powered, quartz-stabilized 10 kHz V-F converter has 0.0015% linearity and 8 ppm/°C temperature coefficient. A1 servo controls A2 FET switched current sink via clock synchronized flip-flop to maintain zero volt summing junction (Σ). Loop repetition

AuthorsJim Williams
Main DocumentArticle «5V powered, 0.0015% linearity, quartz-stabilized V-F converter»
DescriptionFigure 1
File Format / SizePDF / 24 Kb
Document LanguageEnglish

5 V powered, quartz-stabilized 10 kHz V-F converter has 0.0015% linearity and 8 ppm/°C temperature coefficient A1 servo controls A2 FET switched current sink via clock synchronized flip-flop to maintain zero volt summing junction (Σ) Loop repetition