News
Articles
Biblio
Circuits
Datasheets
Sites
Devices
Prices
More
News
Articles
Biblio
Datasheets
Sites
Devices
e-Newsletter Subscription
Authors
Only-Datasheet.com
About us
For Authors
Cooperation
Advertising
Contacts
ru - Русский
Search
SubSections
Analog Design
Antique
App Notes
Arduino
Audio
Auto-Audio
Automation
Automotive
Bad Prescript
Beginners
CAD & Soft
Camcorders
Cellular
Computers &
Digital
Domestic
Games
High Voltage
Interfaces
Laser
Light
MCU Usage
Measurement
Medicine
Monitors
Music
Networks
Oscillators
PCB
Platforms
Power
RC Modeling
Radio
Robots
Satellite
Security
Solar
Supply
TV
Telephone
Theory
Tools and Tec
Video
Wind Energy
Wireless
Manufacturers
Circuits
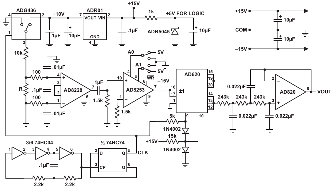
The AD8253 is configured …
The AD8253 is configured in transparent gain mode, allowing the gain to be manually set by the user according to Table 1
Authors
Moshe Gerstenhaber, Mark Champion
Main Document
Article «
Complete, low-cost, software programmable ohmmeter measures micro-ohms
»
Description
Figure 1
File Format / Size
PDF
/
21 Kb
Document Language
English
Download PDF
Other Materials from the Main Document
Article «
Complete, low-cost, software programmable ohmmeter measures micro-ohms
»
Figure 1. The AD8253 is configured in transparent gain mode, allowing the gain to be manually set by the user according to Table 1
Figure 2. The output voltage of the system for various lengths of 18 AWG copper wire has a resistance of 213.58 μΩ/cm, as measured in the laboratory
Figure 3. The measurement error of the system, where the noise in the curve is due to the human error in placing the measurement leads, and the slope of the curve is due to a slight system gain error
Subscribe e-Newsletter to Stay Informed on New Materials of Our Website!
Slices
Microcontrollers
e-Newsletter Subscription
Contacts
Privacy Policy
Change Privacy Settings