News
Articles
Biblio
Circuits
Datasheets
Sites
Devices
Prices
More
News
Articles
Biblio
Datasheets
Sites
Devices
e-Newsletter Subscription
Authors
Only-Datasheet.com
About us
For Authors
Cooperation
Advertising
Contacts
ru - Русский
Search
SubSections
Analog Design
Antique
App Notes
Arduino
Audio
Auto-Audio
Automation
Automotive
Bad Prescript
Beginners
CAD & Soft
Camcorders
Cellular
Computers &
Digital
Domestic
Games
High Voltage
Interfaces
Laser
Light
MCU Usage
Measurement
Medicine
Monitors
Music
Networks
Oscillators
PCB
Platforms
Power
RC Modeling
Radio
Robots
Satellite
Security
Solar
Supply
TV
Telephone
Theory
Tools and Tec
Video
Wind Energy
Wireless
Manufacturers
Circuits
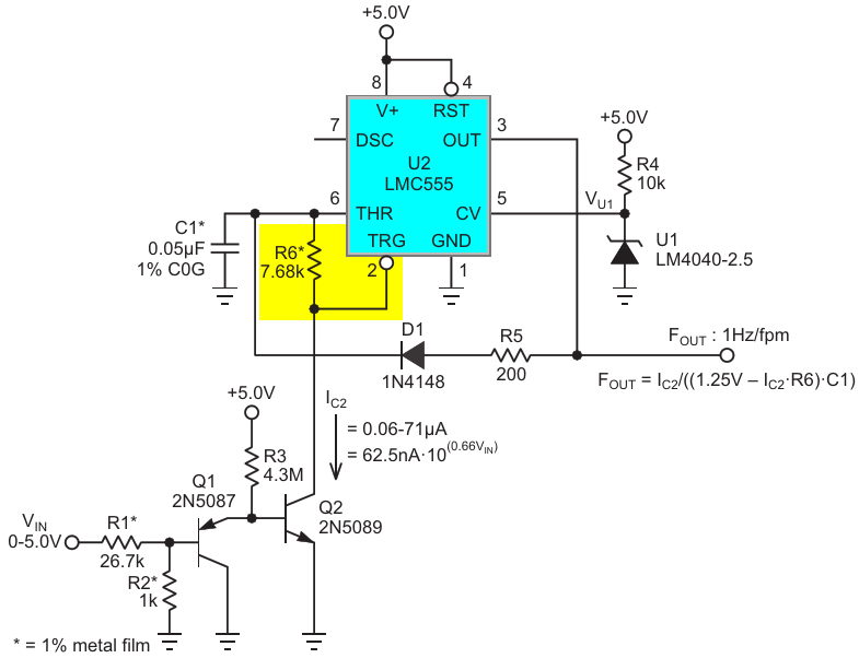
Adding one resistor (R6) …
Adding one resistor (R6) and adjusting another (R1) ironed out the bump in Figure 3's analog linearizing
Authors
Stephen Woodward
Main Document
Article «
Adding one resistor improves anemometer analog linearity to better than ±0.5%
»
Description
Figure 5
File Format / Size
PDF
/
18 Kb
Document Language
English
Download PDF
Other Materials from the Main Document
Article «
Adding one resistor improves anemometer analog linearity to better than ±0.5%
»
Figure 1. Older design idea with self-heated Darlington thermal airflow sensor
Figure 2. V
OUT
versus airspeed response of thermal sensor is very nonlinear
Figure 3. Anti-log linearizing VFC
Figure 4. Airspeed response linearity of Figure 3's anti-log VFC is better but still un-terrific
Figure 5. Adding one resistor (R6) and adjusting another (R1) ironed out the bump in Figure 3's analog linearizing
Figure 6. Improved analog linearity resulting from VFC modifications shown by overlaid blue and black lines
Figure 7. Magnified residual linearity error shown in Figure 6
Subscribe e-Newsletter to Stay Informed on New Materials of Our Website!
Slices
Microcontrollers
e-Newsletter Subscription
Contacts
Privacy Policy
Change Privacy Settings