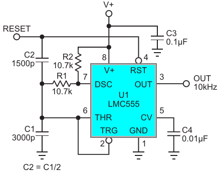
Added timing capacitor C2 immediately precharges C1 to V+/3 trigger level when RESET returns high normalizing the duration of the first oscillation cycle

AuthorsStephen Woodward
Main DocumentArticle «Gated 555 astable hits the ground running»
DescriptionFigure 3
File Format / SizePDF / 13 Kb
Document LanguageEnglish

Added timing capacitor C2 immediately precharges C1 to V+/3 trigger level when RESET returns high normalizing the duration of the first oscillation cycle

Other Materials from the Main Document