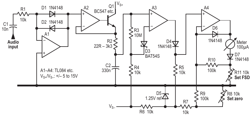
We take the log of the input signal; its peak level is captured on C2, which is discharged slowly and linearly; and temperature- and level-corrections are applied in the current source which drives the meter

AuthorsNick Cornford
Main DocumentArticle «Supersized log-scale audio meter»
DescriptionFigure 1
File Format / SizePDF / 20 Kb
Document LanguageEnglish

We take the log of the input signal; its peak level is captured on C2, which is discharged slowly and linearly; and temperature- and level-corrections are applied in the current source which drives the meter

Other Materials from the Main Document