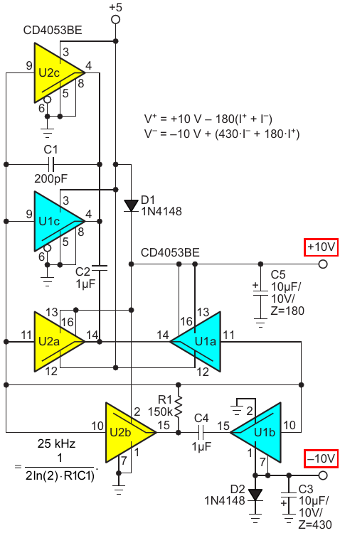
A 25 kHz multivibrator (U2b) clocks flying capacitor switches that first, double 5 V to +10 V (paralleled U1a,c and U2a,c), and then inverts it to -10 V (U1b and U2b)

AuthorsStephen Woodward
Main DocumentArticle «Double and invert 5 V to generate ±10 V using two generic chips and two bootstraps»
DescriptionFigure 1
File Format / SizePDF / 19 Kb
Document LanguageEnglish

A 25 kHz multivibrator (U2b) clocks flying capacitor switches that first, double 5 V to +10 V (paralleled U1a,c and U2a,c), and then inverts it to -10 V (U1b and U2b)

Other Materials from the Main Document