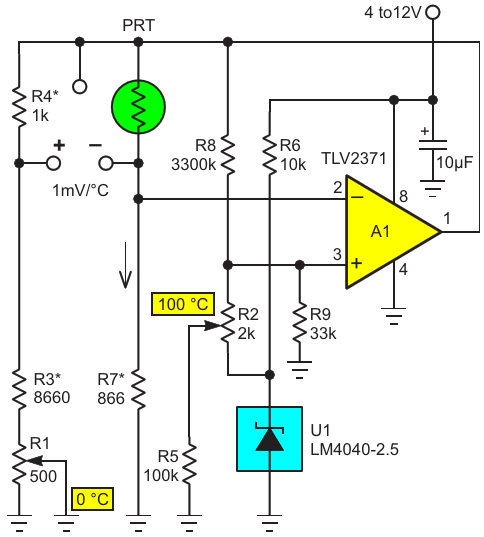
The 40 mV of positive feedback via R8 to reference U1 increases PRT excitation current with increasing temperature and thus linearizes the temperature reading, making the thermometer accurate to ±0.1 °C

AuthorsStephen Woodward
Main DocumentArticle «The power of practical positive feedback to perfect PRTDs»
DescriptionFigure 3
File Format / SizePDF / 16 Kb
Document LanguageEnglish

The 40 mV of positive feedback via R8 to reference U1 increases PRT excitation current with increasing temperature and thus linearizes the temperature reading, making the thermometer accurate to ±0.1 °C

Other Materials from the Main Document