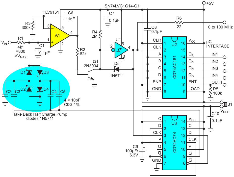
This simple VFC borrows some of Williams' pioneering speed ideas and combines them with a few tricks of my own to reach the high altitude of a 100-MHz full scale frequency

AuthorsStephen Woodward
Main DocumentArticle «100-MHz VFC with TBH current pump»
DescriptionFigure 1
File Format / SizePDF / 26 Kb
Document LanguageEnglish

This simple VFC borrows some of Williams' pioneering speed ideas and combines them with a few tricks of my own to reach the high altitude of a 100-MHz full scale frequency

Other Materials from the Main Document