News
Articles
Biblio
Circuits
Datasheets
Sites
Devices
Prices
More
News
Articles
Biblio
Datasheets
Sites
Devices
e-Newsletter Subscription
Authors
Only-Datasheet.com
About us
For Authors
Cooperation
Advertising
Contacts
ru - Русский
Search
SubSections
Analog Design
Antique
App Notes
Arduino
Audio
Auto-Audio
Automation
Automotive
Bad Prescript
Beginners
CAD & Soft
Camcorders
Cellular
Computers &
Digital
Domestic
Games
High Voltage
Interfaces
Laser
Light
MCU Usage
Measurement
Medicine
Monitors
Music
Networks
Oscillators
PCB
Platforms
Power
RC Modeling
Radio
Robots
Satellite
Security
Solar
Supply
TV
Telephone
Theory
Tools and Tec
Video
Wind Energy
Wireless
Manufacturers
Circuits
Digital potentiometers adjust the …
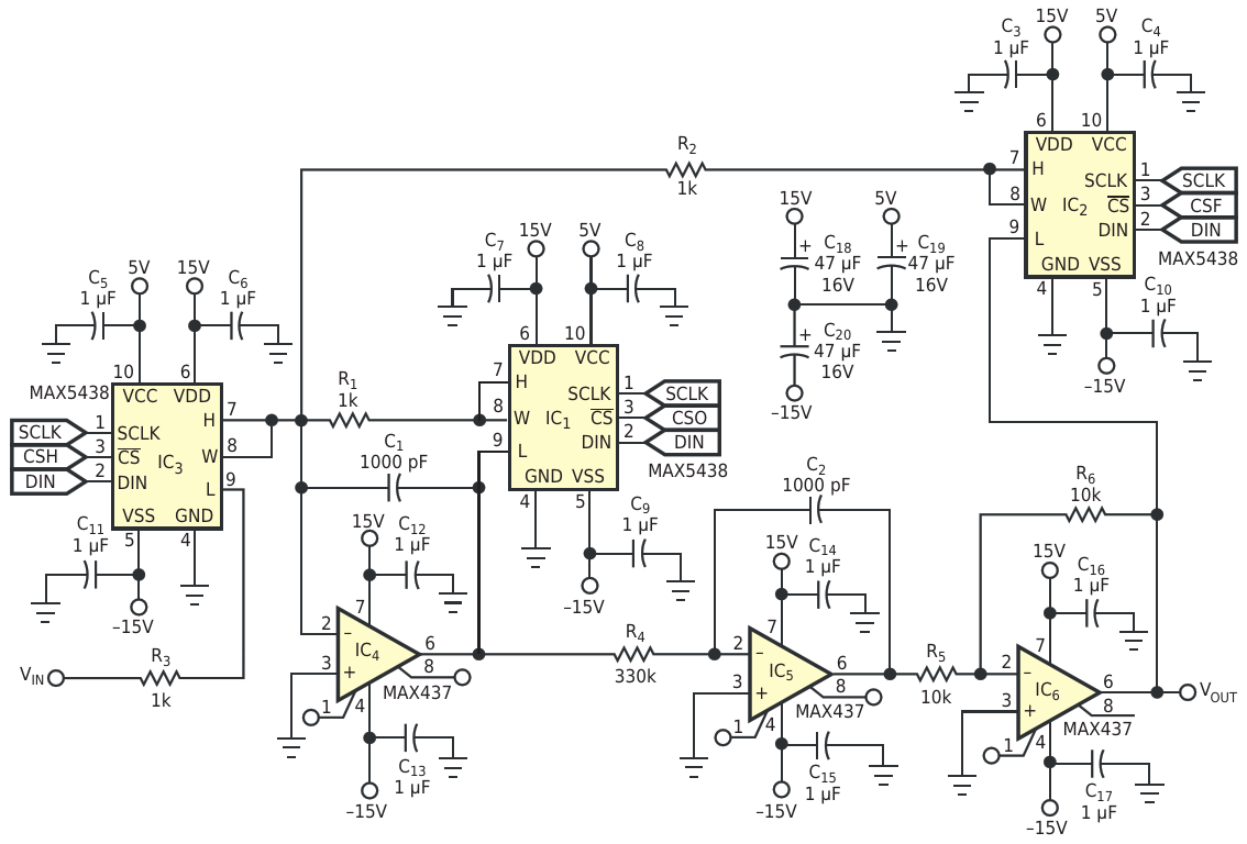
Digital potentiometers adjust the corner frequency, Q, and gain for this biquad analog filter
Authors
Donald Schelle, Deborah Mancuso
Main Document
Article «
Digital potentiometers enable programmable biquadratic filter
»
Description
Figure 1
File Format / Size
PDF
/
26 Kb
Document Language
English
Download PDF
Other Materials from the Main Document
Article «
Digital potentiometers enable programmable biquadratic filter
»
Figure 1. Digital potentiometers adjust the corner frequency, Q, and gain for this biquad analog filter
Figure 2. Noise (a) and low bandwidth (b) plague switched-capacitor filters. The biquad filter of Figure 1 maintains less than 1% THD+N over the range 20 Hz to 200 kHz
Figure 2. Noise (a) and low bandwidth (b) plague switched-capacitor filters. The biquad filter of Figure 1 maintains less than 1% THD+N over the range 20 Hz to 200 kHz
Figure 3. The standard biquad filter circuit produces lowpass and bandpass responses, and the addition of a fourth op amp produces a highpass response. Removing R
10
and adjusting various component values produce a notch or bandstop response or an allpass
Subscribe e-Newsletter to Stay Informed on New Materials of Our Website!
Slices
Microcontrollers
e-Newsletter Subscription
Contacts
Privacy Policy
Change Privacy Settings