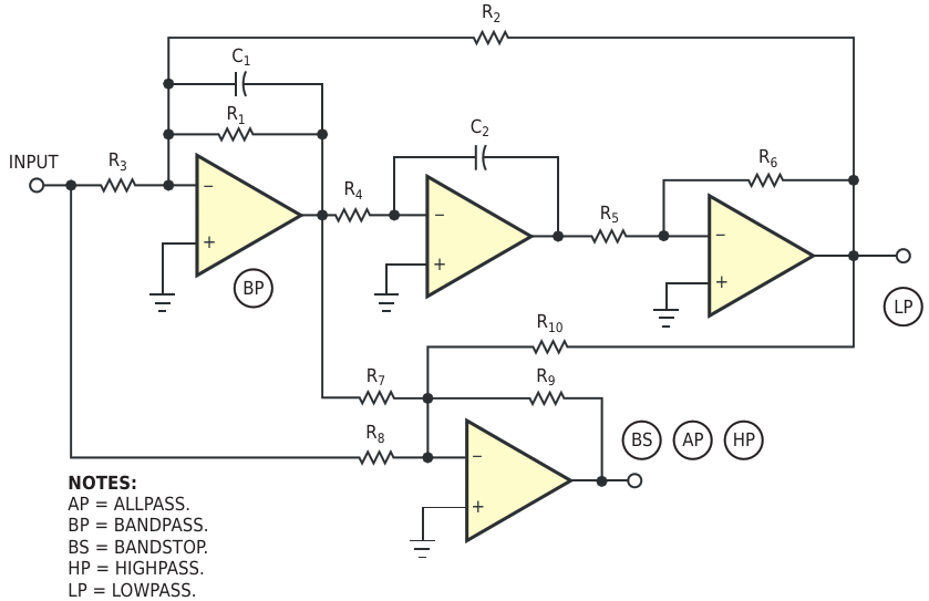
The standard biquad filter circuit produces lowpass and bandpass responses, and the addition of a fourth op amp produces a highpass response. Removing R10 and adjusting various component values produce a notch or bandstop response or an allpass

AuthorsDonald Schelle, Deborah Mancuso
Main DocumentArticle «Digital potentiometers enable programmable biquadratic filter»
DescriptionFigure 3
File Format / SizePDF / 16 Kb
Document LanguageEnglish

The standard biquad filter circuit produces lowpass and bandpass responses, and the addition of a fourth op amp produces a highpass response Removing R sub 10 /sub  and adjusting various component values produce a notch or bandstop response or an allpass

Other Materials from the Main Document