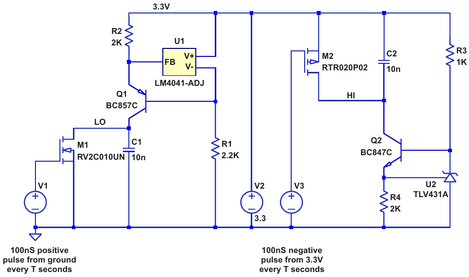
The circuitry to the left of the 3.3 V supply implements a ground-referenced sawtooth labeled "LO", while that to the right forms a 3.3 V-referenced one labeled "HI"

AuthorsChristopher Paul
Main DocumentArticle «Converting pulses to a sawtooth waveform»
DescriptionFigure 1
File Format / SizePDF / 19 Kb
Document LanguageEnglish

The circuitry to the left of the 3.3 V supply implements a ground-referenced sawtooth labeled LO, while that to the right forms a 3.3 V-referenced one labeled HI

Other Materials from the Main Document