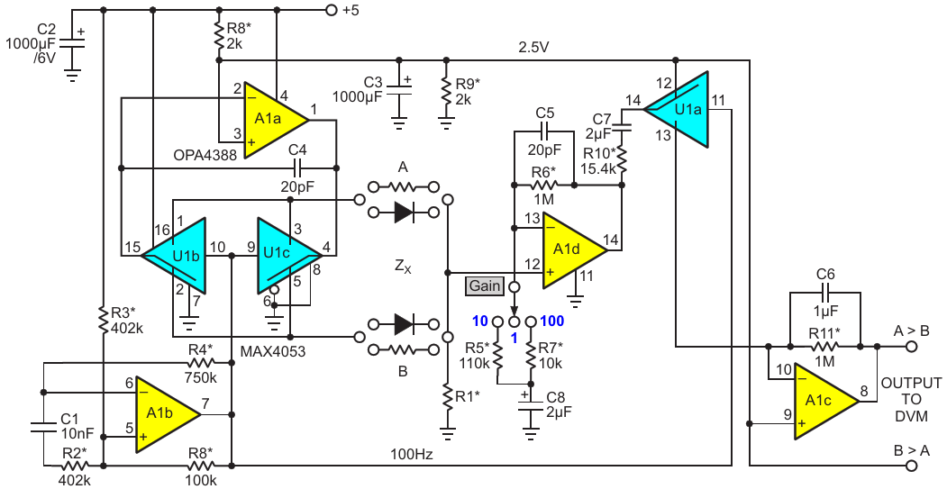
A1a, U1b, and U1c generate precisely symmetrical excitation of the A and B parts being matched. The asterisked resistors are ordinary 1% parts; their accuracy isn't critical. The A > B output is positive relative to B > A if resistor/diode A is greater th

AuthorsStephen Woodward
Main DocumentArticle «Matchmaker»
DescriptionFigure 1
File Format / SizePDF / 22 Kb
Document LanguageEnglish

A1a, U1b, and U1c generate precisely symmetrical excitation of the A and B parts being matched The asterisked resistors are ordinary 1% parts; their accuracy isn't critical The A   B output is positive relative to B   A if resistor/diode A is greater th

Other Materials from the Main Document