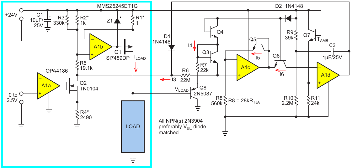
External junction temperature protection for the Q1 pass transistor. Since Q1's internal junction temperature can't be directly measured, it must be inferred from power dissipation, junction to ambient thermal resistance, and ambient temperature. If it to

AuthorsStephen Woodward
Main DocumentArticle «Programmable current source with overtemperature shutoff»
DescriptionFigure 2
File Format / SizePDF / 22 Kb
Document LanguageEnglish

External junction temperature protection for the Q1 pass transistor Since Q1's internal junction temperature can't be directly measured, it must be inferred from power dissipation, junction to ambient thermal resistance, and ambient temperature If it to

Other Materials from the Main Document