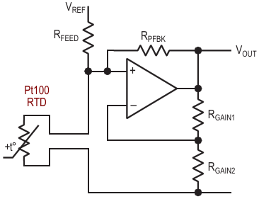
A simple circuit feeds the RTD, amplifies the resulting voltage, and uses some positive feedback to compensate for the sensor's non-linear response to temperature

AuthorsNick Cornford
Main DocumentArticle «Newer, shinier DMM RTDs. Part 1»
DescriptionFigure 1
File Format / SizePDF / 9 Kb
Document LanguageEnglish

A simple circuit feeds the RTD, amplifies the resulting voltage, and uses some positive feedback to compensate for the sensor's non-linear response to temperature

Other Materials from the Main Document