Richard Oliver, Lowell Observatory, Flagstaff, AZ- June 4, 2012
Solenoid loads generally exhibit large hysteresis. Application of the rated voltage actuates these loads. Once they are in position, however, you can use a significantly lower voltage to thereafter reliably hold them on. A lower sustaining voltage results in less heat production and higher efficiency.
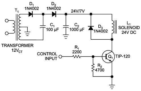
The circuit in Figure 1 operates solenoid-driven air valves in the 4.3m Discovery Channel Telescope. The 24V-dc solenoid coil has a resistance of 72Ω. Diodes D1 and D2 and capacitor C1 act as a ladder-type voltage multiplier. When Q1 is off, they charge C2 to approximately 1.5 times the peak-to-peak voltage of the transformer’s secondary. The circuit in the figure shows approximately 24V.
![]() |
|
| Figure 1. | Capacitive-voltage division sets the precharge and sustaining voltages for efficient solenoid operation. |
When Q1 turns on, the 24V on C2 fires the solenoid. The solenoid current reduces the voltage on C2 to a sustaining level of approximately 7 to 8V.
The selection of C1 controls the sustaining voltage and the recharge time. Use an oscilloscope to confirm that, when the circuit is on, the voltage across C1 remains positive throughout its cycle. If it is not, use a larger capacitor or substitute a nonpolarized unit. Once off, the circuit recharges rapidly, and the solenoid can fire again within 1 sec. Note that capacitor selection should be for ±20%-value tolerance or better.
The most attractive feature of this circuit is that C1, a purely reactive component, accomplishes the voltage drop to the sustaining voltage; therefore, no power is dissipated. C1 and C2 should have voltages higher than the firing voltage; this circuit uses 35V capacitors. With appropriate tweaking, you can use this circuit for many solenoid-driver applications.
The 4.3m Discovery Channel Telescope incorporates this circuit in its guider and wavefront-sensor systems to insert alignment masks into the light path. Work on the telescope is nearing completion, and it will come online this summer, complete with its own TV special on the Discovery Channel.
