Mike Shriver, Linear Technology
Design Note 505
Introduction
The LTC®3838 is a dual output, dual phase buck controller that employs a controlled constant on-time, valley current mode architecture to provide fast load step response, high switching frequency and low duty cycle capability. The switching frequency range is 200 kHz to 2 MHz-its phase-locked loop keeps the frequency constant during steady-state operation and can be synchronized to an external clock. The LTC3838 accepts a wide input range, 4.5 V to 38 V, and can produce 0.6 V to 5.5 V outputs. The remotely sensed VOUT1 has a voltage regulation accuracy of 0.67%, from 0°C to 85 °C, even with a voltage difference of ±0.5 V between local ground and remote ground. The current sense comparators are designed to sense the inductor current with either a sense resistor for high accuracy or with the inductor DCR directly for reduced power losses and circuit size.
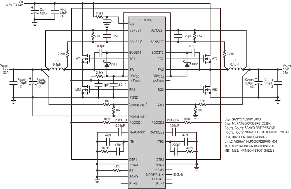
1.5 V/25 A and 1.2 V/25 A Buck Converter
![]() |
|
| Figure 1. | Dual Output, 1.5 V/25 A and 1.2 V/25 A Buck Converter Operating at FSW = 300 kHz. |
Figure 1 shows a dual 25 A output buck converter synchronized to an external 300 kHz clock. The controlled constant on-time valley current mode architecture allows the switch node pulses to temporarily compress when a 5 A to 25 A load step is applied to the 1.2 V rail, resulting in a voltage undershoot of only 58 mV (see Figure 2). The full load effi ciency for the 1.5 V and 1.2 V rails is 91.8% and 90.8%, respectively, as shown in Figure 3. The high efficiency is realized by the strong gate drivers, optimized dead time and DCR sensing.
![]() |
|
| Figure 2. | 20% to 100% Step Load Response of the 1.2 V Rail at VIN = 12 V, FSW = 300 kHz, Mode = FCM. |
The two channels operate 180° out-of-phase, which permits the use of fewer input capacitors due to input capacitor ripple current cancellation. For higher current applications, two or more phases can be tied together to form a single output, PolyPhase® converter. The benefi ts include a faster load step response, reduced input and output capacitance and reduced thermal dissipation.
![]() |
|
| Figure 3. | Efficiency and Power Loss of the 1.5 V/25 A and 1.2 V/25 A Converter. |
Detect Transient Feature Further Speeds Up Transient Response
An innovative feature of the LTC3838 is the load release transient detect feature. The DTR pin indirectly monitors the output voltage by looking at the AC-coupled ITH signal. If the inferred overshoot exceeds a user set value, the bottom FET turns off. This allows the inductor current to slew down at a faster rate, which in turn reduces the overshoot. Per Figure 4, a 32% reduction in the overshoot is realized on the 1.2 V rail. Greater improvements occur at lower output voltages.
![]() |
![]() |
||
| Figure 4a. | Implementation of the Detect Transient Feature on the 1.2 V Rail. |
Figure 4b. | 100% to 20% Step Load Response of the 1.2 V Rail with and without the Detect Transient Feature, VIN = 12 V, FSW = 300 kHz, Mode = FCM. |
Conclusion
The LTC3838 is a dual output buck controller ideal for applications that require a fast load step response, high switching frequency, high effi ciency and accurate output voltages. Other features include selectable operating modes: forced continuous mode (FCM) for fi xed frequency operation or discontinuous mode (DCM) for higher efficiency at light load, programmable current limit thresholds, soft-start, rail tracking and individual PGOOD and RUN pins. The LTC3838 comes in a 5 mm × 7 mm QFN package or a thermally enhanced 38-lead TSSOP package.




