Alan Adamsky
Electronic Design
The two battery-simulator circuits described here can help you quickly test a battery charger under a normal battery condition and an over-discharged battery condition. The circuits let you set any voltage to see how the device under test works. As shunt regulators, the circuits provide what is referred to, in expensive active power-supply loads, as constant voltage mode. Best of all, the regulators were thrown together with parts lying around my lab.
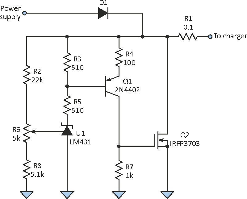
The circuit in Figure 1 was designed to operate from 8 V to 16 V. The LM431 senses the charger voltage through R2, R6, and R8. Q1 inverts the signal so there’s negative feedback.
![]() |
|
| Figure 1. | A simple battery simulator circuit designed to operate from 8 V to 16 V lets users test battery chargers and over-discharged batteries. |
The circuit in Figure 2 was designed to operate from 45 V to 58 V. Q3’s maximum voltage rating is 40 V, so Zener diodes D3 and D4 drop the voltage to a level Q3 can tolerate. The voltage across R10 is fixed. Therefore, the current is fixed. By adjusting R11, the voltage at the base of Q3 varies and the output follows.
![]() |
|
| Figure 2. | This version of the battery simulator was designed to operate at 45 V to 58 V, but it also can be modified for use at lower voltages. |
Some chargers check to ensure a battery is present before turning on for example, chargers in battery backup units. Attaching a lab supply to D1 or D2 applies the expected voltage. This will fool a charger into believing there’s a battery present. Make sure the voltage is below the regulation point of the battery simulator. D1 and D2 actually aren’t necessary, since lab supplies can withstand having a voltage applied to their outputs. As a result, you can directly connect to the circuits.
For good resolution, R6 and R11 are 10-turn potentiometers. The 12-V circuit was used on a 24-W charger and the 48-V circuit was used on a 100-W charger. To prevent overheating, the transistors must be mounted on a large heatsink. I cut an Aavid extrusion 60055 to 4 in. and ran a fan directly on the heatsink. Any power FET will work in these circuits. Just make sure your application doesn’t exceed their safe operating area.
With a little thought and the correct parts, the circuit in Figure 2 can be modified to operate for both 12- and 48-V circuits. Although the circuits were originally designed for lead-acid battery chargers, they have since been used with lithium-ion chargers.V, but it also can be modified for use at lower voltages.

