High accuracy, stability, and wide operating range make platinum RTDs (resistance temperature detectors) popular temperature transducers. Signal conditioning these devices requires care to utilize their desirable characteristics. Figure 1’s bridge-based circuit is highly accurate and features a ground referred RTD. The ground connection is often desirable for noise rejection. The bridges RTD leg is driven by a current source while the opposing bridge branch is voltage biased. The current drive allows the voltage across the RTD to vary directly with its temperature induced resistance shift. The difference between this potential and that of the opposing bridge leg forms the bridges output.
![]() |
|
| Figure 1. | Linearized platinum RTD bridge. Feedback to bridge from A3 linearizes the circuit. |
A1A and instrumentation amplifier A2 form a voltage controlled current source. A1A, biased by the LT1009 reference, drives current through the 88.7 Ω resistor and the RTD. A2, sensing differentially across the 88.7 Ω resistor, closes a loop back to A1A. The 2k-0.1μF combination sets amplifier roll-off, and the configuration is stable. Because A1A’s loop forces a fixed voltage across the 88.7 Ω resistor, the current through Rp is constant. A1’s operating point is primarily fixed by the 2.5 V LT1009 voltage reference.
The RTD’s constant current forces the voltage across it to vary with its resistance, which has a nearly linear positive temperature coefficient. The nonlinearity could cause several degrees of error over the circuit’s 0 °C to 400 °C operating range. The bridges output is fed to instrumentation amplifier A3, which provides differential gain while simultaneously supplying nonlinearity correction. The correction is implemented by feeding a portion of A3’s output back to A1’s input via the 10k to 250k divider. This causes the current supplied to Rp to slightly shift with its operating point, compensating sensor nonlinearity to within ±0.05 °C. A1B, providing additional scaled gain, furnishes the circuit output.
To calibrate this circuit, substitute a precision decade box (e.g., General Radio 1432k) for Rp. Set the box to the 0 °C value (100.00 Ω) and adjust the zero trim for a 0.00 V output. Next, set the decade box for a 140 °C output (154.26 Ω) and adjust the gain trim for a 3.500 V output reading. Finally, set the box to 249.0 Ω (400.00 °C) and trim the linearity adjustment for a 10.000 V output. Repeat this sequence until all three points are fixed. Total error over the entire range will be within ±0.05 °C. The resistance values given are for a nominal 100.00 Ω (0 °C) sensor. Sensors deviating from this nominal value can be used by factoring in the deviation from 100.00 Ω. This deviation, which is manufacturer specified for each individual sensor, is an offset term due to winding tolerances during fabrication of the RTD. The gain slope of the platinum is primarily fixed by the purity of the material and has a very small error term.
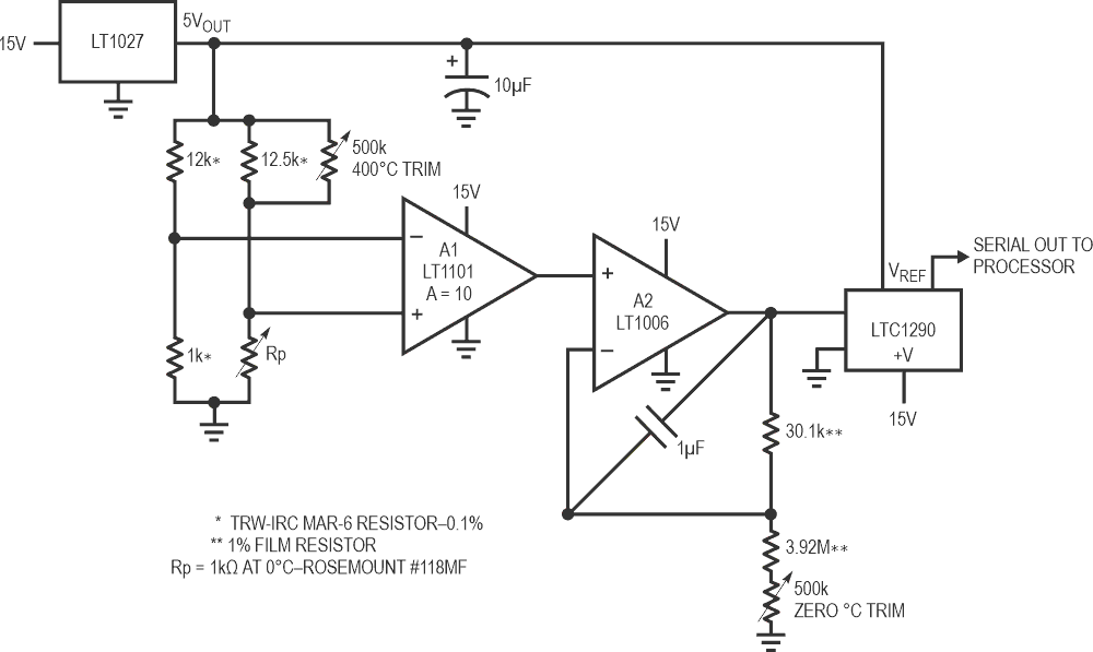
The previous example relies on analog techniques to achieve a precise, linear output from the platinum RTD bridge. Figure 2 uses digital corrections to obtain similar results. A processor is used to correct residual RTD nonlinearities. The bridges inherent nonlinear output is also accommodated by the processor.
![]() |
|
| Figure 2. | Digitally linearized platinum RTD signal conditioner. |
The LT1027 drives the bridge with 5 V. The bridge differential output is extracted by instrumentation amplifier A1. A1’s output, via gain scaling stage A2, is fed to the LTC1290 12-bit A/D. The LTC1290’s raw output codes reflect the bridges nonlinear output versus temperature. The processor corrects the A/D output and presents linearized, calibrated data out. RTD and resistor tolerances mandate zero and full-scale trims, but no linearity correction is necessary. A2’s analog output is available for feedback control applications.

