A while back I was challenged by a visitor to the website. He needed a very loud sweeping siren type audio sound generator powered by 3 V. He tried some of the commercial sirens but they were not very loud when powered by 3 V. He also said that those devices demanded much higher current than he wanted to use. I gave this problem some thought and came up with a design in Figure 1.
![]() |
|
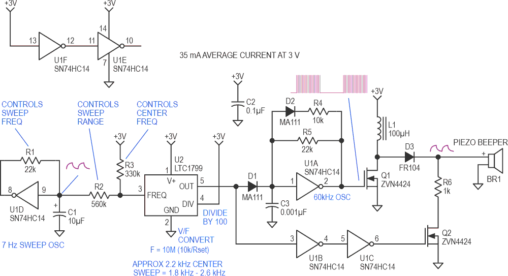
| Figure 1. | Schematic diagram. |
The circuit uses a LTC1799 precision frequency generator from Linear Technology. A 74HC14 hex Schmitt trigger from Texas Instruments is also used to perform several other functions. One section is wired as a simple 7 Hz square wave oscillator.
The triangle waveform across that capacitor generates the low frequency sweeping signal for the siren. Two resistors bias the LTC1799 for a center frequency of about 2 kHz. A flyback DC to DC converter circuit, produces a 40 V peak signal, which is turned on and off according to the output of the LTC1799.
The output is connected to a quality piezoelectric beeper, which has a resonant frequency of about 2.5 kHz. The result is a siren which is quite loud but draws only 40 mA from a 3 V supply. A piezoelectric device from Kobitone, part number 254-PB515-ROX, shown on the right in Figure 2, (Mouser part number 245-PB516) shown above works well. If you want something much smaller, although not quite as loud, try the Murata PKM17EPP-2002-BO shown on the left in Figure 2.
![]() |
|
| Figure 2. | Piezoelectric transducers. |

