In process industries, field contacts from pressure, temperature, flow switches, limit switches, push buttons, etc., are read by programmable logic controllers and/or distributed control systems (PLC/DCS) through digital input modules.
They are located in the unit control room, which is at least 100 meters away from the field. Long cables run between them. They supply 24 VDC to these contacts and measure the current through them to determine status, such as open or closed. With so many rodents and creatures around the plant, a cable cut can happen at any time, even if adequate precautions are taken.
A PLC/DCS cannot distinguish between contact open and cable open. A wrong decision may be made by PLC/DCS if a cable open is read as a field contact open, which may still be closed. Solutions currently available commercially are very expensive and therefore not adopted across all industries. Running parallel wires is also done for some critical contacts.
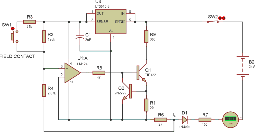
Figure 1’s circuit provides an economical and reliable solution for distinguishing between a cable open and a field contact open. This circuit outputs 4 mA for contact open, 20 mA for contact closed, and 0 mA for cable open. This small module may be placed very close to the field contact. The contact status may be read by an analog input module instead of a digital input module.
![]() |
|
| Figure 1. | The current output (IO) is given to the analog inputs of the DCS/PLC. R7 is the load inside of the analog input module of the DCS/PLC. |
How does the circuit work?
When the field contact is open:

Hence,

VR is the output of the voltage regulator U3, which is 5 V. When substituting the component values shown in Figure 1, IO is approximately 4 mA.
When the field contact is closed current at pin 3 of U1A is 0:

Hence,

Substituting the component values, IO comes out to around 20 mA. Q1 adjusts the current flowing through R6, which is IO, the output of this circuit. The circuit around Q2 limits the maximum output current to around 30 mA.
The circuit in Figure 1 is for testing. SW1 can be operated to set the field contact to closed or open. The output current (IO) is around 4 mA for open field contact, 20 mA for a closed field contact, and 0 mA for cable open. SW2 is operated to create an open cable condition.
Precise values are not necessary; hence, precision components are not needed. The PLC/DCS needs to be programmed to read around 0 mA, 4 mA, and 20 mA to decode cable open, contact open, and contact closed conditions.
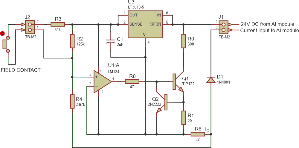
Figure 2 shows the interface module housing the above circuitry. You do not need a separate power supply for this module, as it takes power from PLC/DCS. The connection of this module to the field contact and the analog input of the PLC/DCS is shown here.
![]() |
|
| Figure 2. | The interface module circuit and connection to the field contact. The DCS/PLC’s analog input is also shown. |

